阿摩線上測驗
登入
首頁
>
專技 - 藥物分析與生藥學(包括中藥學)
>
93年 - 93-1 專技高考_藥師:藥物分析#10803
> 試題詳解
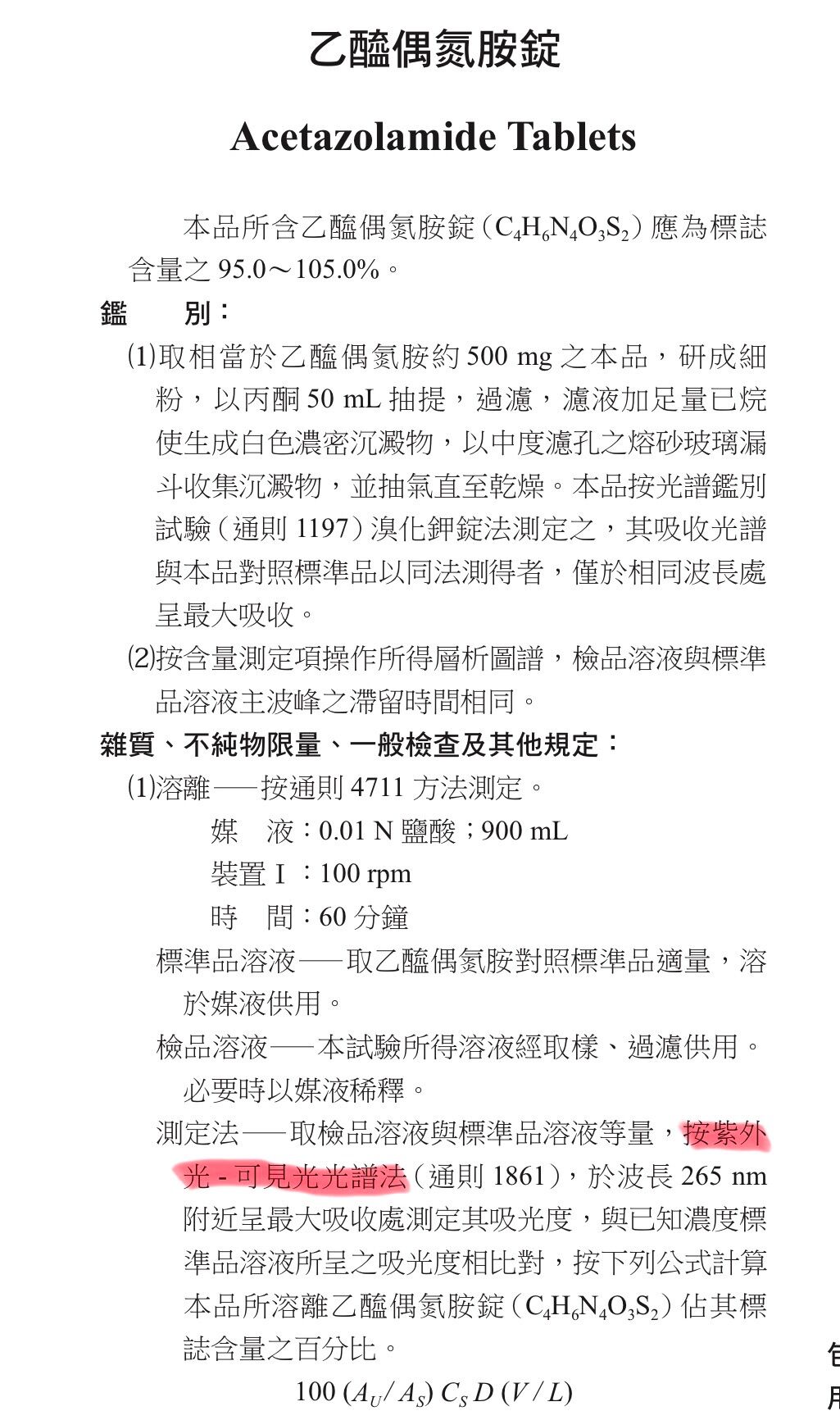
2 在中華藥典第五版的規定中,乙醯偶氮胺(Acetazolamide)之含量測定,係採用下列何種方法?
(A) 紫外光光度分析法
(B) 紅外光光度分析法
(C) 極譜法
(D) 電量分析法
答案:
登入後查看
統計:
A(51), B(33), C(42), D(10), E(0) #446759
詳解 (共 2 筆)
一杯脊髓液去冰全糖
B1 · 2021/07/20
#4925645
(共 1 字,隱藏中)
前往觀看
0
1
Kita Ikuyo
B2 · 2026/03/18
#7319015
藥典第九版
0
0
相關試題
1 下列有關重量分析法含量測定的敘述,何者錯誤? (A) 重量分析法可利用化學法,也可利用物理法 (B) 沈澱法是唯一可應用於重量分析的方法 (C) 沈澱法必須選對沈澱劑,選擇的依據之一是溶解度積(Solubility product) (D) 沈澱法進行沈澱時,檢品溶液不能太濃
#446758
3 以下有關核磁共振的敘述中,何者錯誤? (A) 波峰分裂即表示有偶合現象發生 (B) 氫核間的化學位移差異很大時(υ/J>10),所產生的簡單分裂現象稱為一級分裂模式 (C) 在一級分裂模式中,波峰分裂數目為n+2,n 為鄰近氫核數 (D) 多次峰中每一波峰之相對強度可由二項式(a+b) n展開後之係數而得
#446760
4 藥典測量粒子大小(particle size),可用下列何種方式測量? (A) 紫外光 (B) 近紅外光 (C) 紅外光 (D) 可見光
#446761
5 下列何種藥物可用極譜法進行定量分析? (A) 鹽酸麻黃鹼(Ephedrine hydrochloride) (B) 鹽酸二苯安明(Diphenhydramine hydrochloride) (C) 二氯苯磺胺(Dichlorphenamide) (D) 鹽酸罌粟鹼(Papaverine hydrochloride)
#446762
6 下列何者不是離子選擇性電極? (A) 玻璃電極 (B) 銀-氯化銀電極 (C) 氯離子電極 (D) 鈣離子電極
#446763
7 毛細管凝膠電泳法(Capillary gel electrophoresis)是以下列何種性質作為分離的基礎? (A) 分子大小 (B) 疏水性交互作用 (C) 等電點 (D) 電荷密度
#446764
8 在以TMS 為對照品之核磁共振圖譜中,芳香基團上氫核之化學位移約為: (A) 1-5 ppm (B) 10.5-12 ppm (C) 3.5-4 ppm (D) 6-8.5 ppm
#446765
9 在中華藥典第五版中,下列何者不是以紫外光吸光度測定法定量者? (A) 呱芬那辛(Guaifenesin) (B) 環丙烷(Cyclopropane) (C) 香莢蘭醛(Vanillin) (D) 乙醯胺酚(Acetaminophen)
#446766
10 酚(Phenol)於鹼性下,會發生: (A) Bathochromic shift (B) Hypsochromic shift (C) Hypochromic shift (D) Hyperchromic shift (E) A.D
#446767
11 ICH(International Conference on Harmonization)建議在進行雜質(impurity)的含量測定時,分析方法驗證(validation)項目中線性(Linearity)的範圍是試驗濃度的多少%? (A) 80~120 (B) 50~120 (C) 70~130 (D) 90~110
#446768
相關試卷
115年 - 115-1 專技高考_藥師(一):藥學(二)(包括藥物分析與生藥學(含中藥學))#137356
2026 年 · #137356
114年 - 114-2 專技高考_藥師(一):藥學(二)(包括藥物分析與生藥學(含中藥學))#128923
2025 年 · #128923
114年 - 114-1 專技高考_藥師(一):藥學(二) 包括藥物分析與生藥學(含中藥學)#125119
2025 年 · #125119
113年 - 113-2 專技高考_藥師(一):藥物分析與生藥學(含中藥學)#121668
2024 年 · #121668
113年 - 113-1 專技高考_藥師(一):藥物分析與生藥學(含中藥學)#118721
2024 年 · #118721
112年 - 112-2 專技高考_藥師(一):藥物分析與生藥學(含中藥學)#115919
2023 年 · #115919
112年 - 112-1 專技高考_藥師(一):藥物分析與生藥學(含中藥學)(重複)#113161
2023 年 · #113161
112年 - 112-1 專技高考_藥師(一):藥物分析與生藥學(含中藥學)#113158
2023 年 · #113158
111年 - 111-2 專技高考_藥師(一):藥物分析與生藥學(含中藥學)#109858
2022 年 · #109858
111年 - 111-1 專技高考_藥師(一):藥物分析與生藥學(含中藥學)#106167
2022 年 · #106167