32. 學習風格是學習者特有的學習偏好或傾向,也是個人所喜愛的學習方式,它可作為進行差異化教學時的分組基礎。
以下哪一種學習風格的小組較樂於接受具有競爭性和挑戰性的學習任務?
(A)人際型風格
(B)自我表現型風格
(C)理解型風格
(D)精熟型風格。
答案:登入後查看
統計: A(57), B(712), C(74), D(612), E(0) #2377638
統計: A(57), B(712), C(74), D(612), E(0) #2377638
詳解 (共 7 筆)
#4137146
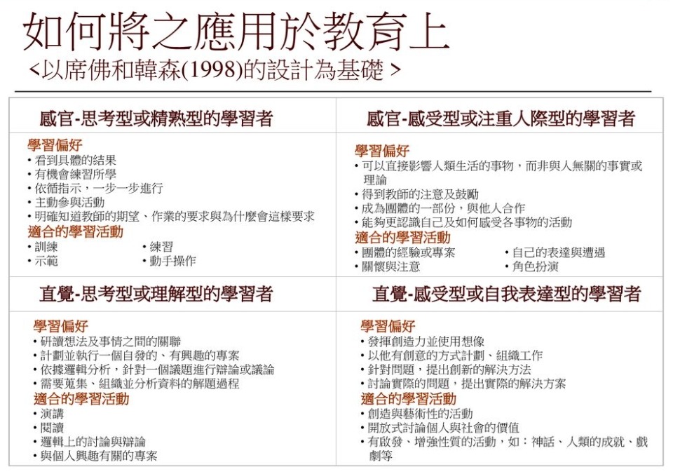
Silver, Strong & Perini(1997)的學習風格理論
個體對資訊內容的吸收和判斷會有個別差異的現象。資訊可透過感官具體的吸收資訊,或者經由直覺抽象的吸收資訊。在作判斷的時候,則可藉著思考作邏輯判斷,或者以感受進行主觀判斷(田耐青譯,2002)。
而感官、直覺、思考、和感受四者交互構成四類的學習風格:精熟型、理解型、自我表達型、和人際型(Silver, Strong & Perini,1997)。
根據 Silver, Strong & Perini (1997) 的學習風格理論,各類型學習者的特色如下:
1. 精熟型:喜歡吸收具體的資訊,按部就班的處理資訊,依照學習的清楚與實用性來判斷學習價值。精熟型的學習者喜歡問「什麼」(What)或「如何」(How)的問題,其偏好有明確指示、步驟清楚、可供遵循。
2. 理解型:注重抽象的思考與想法。其透過提問題、推理、與驗證方式學習,對學習的評量主要是以邏輯和利用證據方式進行。理解型問「為什麼?」(why)的問題,依據邏輯分析,以促進思考論辯。
3. 自我表達型:尋求學習中有關形像的線索,運用感覺和情緒去建構新的想法。其依照原創性、審美、和能否帶來驚奇喜悅來判斷事物的學習價值。自我表達型的學習者偏好開放型的問題,例如「如果…會怎樣?」(What would happen if…)。自我表達型的學習者不喜歡依樣畫葫蘆,而是倚賴直覺,針對自己喜歡的問題尋求獨特的、有創意的方式來表達。
4. 人際型:偏好具體明顯的資訊。常以事物是否具備能幫助他人的潛在用途來判斷學習價值。人際型的學習者會問「它對我的價值是什麼?」的問題。其會因為想取悅他人而做某事,並尋求所學與他們個人經驗的關聯。
資料來源:https://ctld.ntu.edu.tw/fd/teaching_resource/page1-1_detail.php?bgid=1&gid=5&nid=307
32
0
#5465594


來源取自:https://slidesplayer.com/slide/16775414/
7
0
#5435653
喜歡深入的探索事實表象所揭露背後的更大系統,喜歡問「為什麼?」的問題,這類學生屬於哪ㄧ種學習風格 ?
(A)精熟型(mastery)
(B)理解型(understanding)
(C)自我表達型(self expressive)
(D)人際型(interpersonal)。
答案:B
教甄◆諮商輔導專業- 102 年 - 102 學年度中區縣市政府教師甄選策略聯盟國中輔導活動科試題#12904
4
0