阿摩線上測驗
登入
首頁
>
技檢◆視聽電子-甲級
> 114年 - 02900 視聽電子 甲級 工作項目 03:無線電學 151-200(2025/10/16 更新)#132280
114年 - 02900 視聽電子 甲級 工作項目 03:無線電學 151-200(2025/10/16 更新)#132280
科目:
技檢◆視聽電子-甲級 |
年份:
114年 |
選擇題數:
50 |
申論題數:
0
試卷資訊
所屬科目:
技檢◆視聽電子-甲級
選擇題 (50)
151. 如下圖所示電路,已知β
P
=20 和β
N
=50,I
SP
=10
-1 4
試計算電流增益
(A)20(B)50 (C)70 (D)1000 。
152. 放大器中常用的疊接電路(cascade)接法,是將兩級放大器接成何種組態? (A)共集-共集(CC-CC) (B)共射-共集(CE-CC) (C)共射-共基(CE-CB) (D)共集-共基(CC-CB) 。
153. 在下圖射極隨耦器的電路中,V
cc
=5V,R
L
=100Ω,I=80mA,試求Vo=0V 時之 Q1 靜態功率消耗?
(A)1W (B)8W (C)500W (D)0.4W 。
154. 如下圖所示之 MOSFET 電路,V
t
=1V,K=0.5mA/V
2
,λ=0,則 I
D
電流為
(A)0.5 (B)1 (C)1.5 (D)2 mA。
155. 兩特性相同的 FET 接成如下圖所示電路,V
T
=2V,K=0.25mA/V
2
,V
DD
=20V,R
1
=10mΩ,若要使得每個裝置之電流均為 1mA,試計算 R
2
值
(A)6.7M (B)10M (C)12M (D)15.6M Ω。
156. 下列哪一元件較不適合超大型積體電路之設計與製造 (A)二極體 (B)SCR(C)BJT (D)FET 。
157. 如下圖所示之 NMOS 邏輯閘電路,輸出信號 Y 為
(A)A+B (B)A‧B (C)/(A‧B) (D)/(A+B) 。
158. 求下圖電路所示的數位邏輯輸出 Z=?
(A)A⊕B (B)A‧B (C)/(A+B) (D)A+B 。
159. 如下圖所示之電路,其臨界頻率約為多少?
(A)25Hz (B)100Hz (C)50Hz (D)16Hz 。
160. 放大器等效電路如下圖所示,求低頻截止頻率 f
L
約為
(A)56Hz (B)120Hz(C)145Hz (D)216Hz 。
161. JFET 放大器的低頻效應等效電路如下圖所示,負 3dB 頻率 f
L
約為
(A)5Hz (B)20Hz (C)80Hz (D)100Hz 。
162. 三個完全相同的放大器串接,且各級不相互作用,已知總高 3dB 頻率為25kHz,則各級的高 3dB 頻率約為_______Hz。 (A)8.3K (B)75K (C)49K (D)150K
163. 差動放大器中輸入電壓分別是 V
1
=150μV,V
2
=100μV,差模增益A
d
=1000,且 CMRR=100,則輸出電壓 Vo 為 (A)72.45 (B)51.25 (C)40.75(D)37.45 mV。
164. MOSFET 差動放大器如下圖,Io=0.2mA,MOS 參數 K=0.2mA/V
2
,λ
2
=λ
4
=0.01V
- 1
,則差模增益 Ad 約為
(A)200 (B)185 (C)142 (D)124 。
165. 理想運算放大器如下圖所示,求轉換函數 Vo/Vi 為
(A)120 (B)240 (C)-240(D)-120 。
166. 理想運算放大器如下圖所示,所有電阻皆為 R,若 V
1
=0V,V
2
=1V,求Vo=?
(A)2 (B)1 (C)0 (D)-1 V。
167. 史密特觸發電路如下圖,當輸入 V
i
從 8V 變成-3V 時,Vo=?
(A)-15V (B)15V (C)0V (D)10V 。
168. 某放大器工作時需 15V 的直流電源,放大器的輸入信號是 2V,且輸入電流可忽略不計。放大器輸出 10V 的信號給 1KΩ的負載電阻。已知放大器的功率損耗是 20mW,試計算 15V 電壓所供應的直流電流是多少?(A)22.5 (B)10 (C)2 (D)8 mA。
169. 如下圖所示已知 V
DD
=15V、R
D
=3KΩ、I
DSS
=12mA、V
P
=-4V、V
GS
=-2V,試計算 V
D
=?
(A)12V (B)4V (C)6V (D)8V 。
170. 某一電晶體的β值為 100,則其對應的α值為多少? (A)9 (B)9.900 (C)0.990 (D)0.0099 。
複選題
171. 有關無線電波之傳播方式,下列何者正確? (A)天波 (B)散射 (C)線傳 (D)光纖 。
複選題
172. 有關微波通訊之特點,下列何者正確? (A)資訊量大 (B)頻寬不足 (C)頻率高 (D)資訊量不足 。
複選題
173. 下列何者之調變方式屬於角度調變? (A)頻率調變(FM) (B)相位調變(PM)(C)振幅調變(AM) (D)脈衝寬度調變(PWM) 。
複選題
174. 有關調相與調頻之敘述,下列何者正確? (A)調頻載波頻率偏差量只受調變信號的振幅影響;在調相中,也受頻率的影響 (B)在調相中,載波頻率的偏差量只受調變信號的振幅影響;在調頻中,也受頻率的影響 (C)無論調頻或調相,其載波頻率偏差量均和調變信號的頻率無關 (D)調相載波的頻率偏差量較調頻載波的頻率偏差量小 。
複選題
175. 有關調幅方法之敘述,下列何者正確? (A)在集極調幅中,調變信號與載波信號均由集極輸入 (B)集極調幅的優點為輸出效率高與失真低 (C)在基極調幅中,調變信號與載波信號均由基極輸入 (D)在射極調幅中,調變信號由射極加辱而載波信號由集極輸入 。
複選題
176. 天線系統的駐波比為 1:1,則下列敘述何者錯誤? (A)天線效能很高 (B)傳輸線產生輻射 (C)天線其反射功率與輻射功率相同 (D)天線與傳輸線的阻抗匹配 。
複選題
177. 有關無線電之敘述,下列何者正確? (A)發射機頻率穩定度所使用的單位是 ppm 其所代表的意義是 10
- 6
(B)波行進傳播的公式為 V=f×λ,V 為波速 f 為頻率λ為波長 (C)波速不變而頻率變動時,頻率愈高則波峰間的距離越長 (D)在無外力的干擾之下,波的傳播路徑越遠,則波幅越小 。
複選題
178. 下列敘述何者為 PHS(數位式行動電話系統)優於 GSM(環球移動通訊系統) 的地方? (A)涵蓋範圍較廣 (B)低通話費 (C)高傳輸速率 (D)低電磁波 。
複選題
179. 有關藍芽特點之敘述,下列何者正確? (A)高功率 (B)低成本 (C)長距離 (D)無線傳輸 。
複選題
180. 有關光纖特點(與電纜及微波比較)之敘述,下列何者正確? (A)通訊量大(B)易受電磁波干擾 (C)高頻寬 (D)信號串音大 。
複選題
181. 有關第一代(1G)通訊系統之敘述,下列何者正確? (A)第一代通訊系統包括美國的 AMPS、英國的 TACS (B)採用類比式 FM 調變方式 (C)採用CDMA 多重存取方式 (D)以語音通訊為主,且支援數據通訊服務 。
複選題
182. 有關負回授放大器的特性,下列敘述何者錯誤? (A)使電路不穩定 (B)電壓串聯負回授增加輸入阻抗 (C)電流串聯負回授增加輸入阻抗及輸出阻抗(D)電壓並聯負回授降低輸入阻抗,增加輸出阻抗 。
複選題
183. 下圖電路所示,下列敘述何者錯誤?
(A)為非反向放大電路 (B)V
out
與 V
i
約相等 (C)輸入阻抗極小 (D)調整可變電阻 R
X
不影響 i
out
。
複選題
184. 有一 FET 哈特萊振盪器,若 C=100pF,L
1
=100μH,L
2
=1mH,M=20μH,r
d
=10KΩ,則振盪頻率 f
o
及最小互導率(gm)為何?
(A)f
o
=470KHz (B)f
o
=470MHz (C)gm=1m A/V (D)gm=10m A/V 。
複選題
185. 下圖電路所示,下列敘述何者正確?
(A)此電路為並聯式電壓調整電路(B)若電晶體 V
BE
=0.6V 時,則輸出 V
O
為 18V (C)若電路 1K 電阻開路,則輸出 V
O
為 0V (D)若電路 1K 電阻開路,則輸出 V
O
為 6V 。
複選題
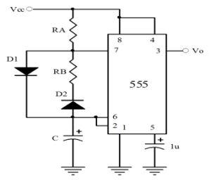
186. 下圖電路所示,為一個 555 定時器 IC 接成之脈波產生器,若 RA=RB,則下列敘述何者錯誤?
(A)輸出 V
O
為對稱方波 (B)D1 導通時,V
O
輸出為低電位 (C)D2 導通時,V
O
輸出為高電位 (D)工作週期=
。
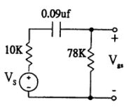
複選題
187. 下圖電路所示,若 V
CC
為 15V,且電晶體的電流增益β為 140,已知 R
E
=10Ω,R
2
=100Ω,若設計工作點為 V
CE
=10V,且 I
C
=14mA 的偏壓電路,則 R
1
及 R
C
阻值為何?
(A)R
1
=1684Ω (B)R
1
=1782Ω (C)R
C
=347Ω (D)R
C
=337Ω 。
複選題
188. 如下圖電路所示,電感 300nH 與電容 22pF 串接而成的諧振電路,訊號源與負載阻抗皆等於特性阻抗 50Ω,則下列敘述何者正確?
(A)此電路諧振頻率為 61.95MHz (B)此電路諧振頻率為 71.95MHz (C)此電路電感器在理想狀況下時,諧振電路的頻寬 BW=53.06MHz (D)此電路電感器有 5Ω寄生電阻時,諧振電路的頻寬 BW=55.73MHz 。
複選題
189. 在三項平衡 Y 型負載電路中,下列敘述何者正確? (A)線電壓為相電壓之
倍 (B)線電壓與相電壓之相角差 30° (C)線電流為相電流之
倍 (D)每相之相電壓互差 90° 。
複選題
190. 有一 RLC 串聯諧振電路之頻寬為 300Hz,設其諧振頻率 f
r
=4.8kHz,R=10Ω,求電路之 L 及 C 若干? (A)L=3.8mH (B)L=5.3mH (C)C=2.1mF (D)C=1.5mF 。
【已刪除】
複選題
191. (本題刪題)如下圖電路所示,下列敘述何者正確?
(A)電流
安培 (B)功率因數 P.F.=1 (C)無效功率 Q=1200 乏 (D)平均功率 S=1200 瓦 。
複選題
192. 下列有關諧振電路的敘述,下列何者正確? (A)品質因數愈大則頻帶寬度愈窄 (B)串聯諧振時總阻抗最小 (C)諧振的條件是電感與電容的無效功率相等 (D)並聯諧振時總電流最大 。
複選題
193. 下列敘述何者正確? (A)帶電金屬球體內電場最大 (B)電位非向量,只有大小沒有方向 (C)有電力線的地方就有電場 (D)電場是一種向量,有大小且有方向 。
複選題
194. 下列有關電感器的敘述,下列何者正確? (A)電感器的 i-v 關係可以用法拉第電磁感應定律解釋 (B)(線性非時變)電感器的電感值與匝數的平方成正比 (C)理想的電感器在直流穩態時可視為短路 (D)電感器上所儲存的能量與流經其上的電流成正比 。
複選題
195. 由三個 D 型正反器所組成的強生計數器之模數,有那些組合? (A)5 (B)6(C)7 (D)8 。
複選題
196. 在正緣觸發的 J-K 正反器激勵表中,假設 Q
n
=1;希望在時脈控制 clock產生正緣時,使 Q
n
+1=0,則正反器之輸入 J、K 的值應為下列那些組合? (A)J=0,K=1 (B)J=1,K=Φ (C)J=Φ,K=1 (D)J=Φ,K=0 。
複選題
197. 下列正反器的輸出方程式,有那些是正確組合? (A)
(B)
(C)
(D)
。
複選題
198. 有關 PAL、PLA、SPLD、CPLD 及 FPGA 中,下列敘述何者正確? (A)PAL 與 PLA 均可稱為一種簡單型 PLD(SPLD:Simple PLD) (B)CPLD 由多個獨立邏輯區塊(logic block)組合 (C)SPLD 可在電路上隨時規劃 (D)FPGA 具有最高邏輯閘容量 。
複選題
199. 如下圖電路所示,為一個計算 4 位元 BCD 碼 電路,下列敘述何者正確?
(A)
(B)
(C)
(D)Z=A 。
複選題
200. 若將全加器的和,用 3 對 8 解碼器來組成電路,下列敘述何者正確? (A)將高態輸出之 Y
1
、Y
2
、Y
4
、Y
7
接 4 輸入之或閘即完成電路組合 (B)將高態輸出之 Y
1
、Y
2
、Y
4
、Y
7
接 4 輸入之及閘即完成電路組合 (C)將低態輸出之 Y
0
、Y
3
、Y
5
、Y
6
接 4 輸入之或閘即完成電路之組合 (D)將低態輸出之 Y
0
、Y
3
、Y
5
、Y
6
接 4 輸入之及閘即完成電路之組合 。
申論題 (0)
相關試卷
114年 - 02900 視聽電子 甲級 工作項目 08:電子儀表 CATV(有線電視) 1-39(2025/10/16 更新)#132289
114年 · #132289
114年 - 02900 視聽電子 甲級 工作項目 07:音響放大器 51-106(2025/10/16 更新)#132288
114年 · #132288
114年 - 02900 視聽電子 甲級 工作項目 07:音響放大器 1-50(2025/10/16 更新)#132287
114年 · #132287
114年 - 02900 視聽電子 甲級 工作項目 06:影音光碟機 1-40(2025/10/16 更新)#132286
114年 · #132286
114年 - 02900 視聽電子 甲級 工作項目 05:電視機及顯示器 51-76(2025/10/16 更新)#132285
114年 · #132285
114年 - 02900 視聽電子 甲級 工作項目 05:電視機及顯示器 1-50(2025/10/16 更新)#132284
114年 · #132284
114年 - 02900 視聽電子 甲級 工作項目 04:收音機 1-50(2025/10/16 更新)#132283
114年 · #132283
114年 - 02900 視聽電子 甲級 工作項目 03:無線電學 251-297(2025/10/16 更新)#132282
114年 · #132282
114年 - 02900 視聽電子 甲級 工作項目 03:無線電學 201-250(2025/10/16 更新)#132281
114年 · #132281
114年 - 02900 視聽電子 甲級 工作項目 03:無線電學 101-150(2025/10/16 更新)#132279
114年 · #132279