阿摩線上測驗
登入
首頁
>
技檢◆視聽電子-乙級
>
114年 - 02900 視聽電子 乙級 工作項目 04:電子學 251-274(2025/10/16 更新)#132298
> 試題詳解
試題詳解
試卷:
114年 - 02900 視聽電子 乙級 工作項目 04:電子學 251-274(2025/10/16 更新)#132298 |
科目:
技檢◆視聽電子-乙級
試卷資訊
試卷名稱:
114年 - 02900 視聽電子 乙級 工作項目 04:電子學 251-274(2025/10/16 更新)#132298
年份:
114年
科目:
技檢◆視聽電子-乙級
複選題
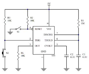
259. 下圖電路所示,若忽略電容的漏電電流及電阻誤差值,下列敘述何者正確?
(A)當 S1 ON,按 S2 無功能
(B)當 S1 ON 則輸出=0V
(C)每按一次S2,其輸出脈波寬度為 0.11s
(D)每按一次 S2,其輸出脈波寬度為69ms 。
正確答案:
登入後查看
詳解 (共 1 筆)
MoAI - 您的AI助手
B1 · 2025/10/23
推薦的詳解#6952817
未解鎖
1. 題目解析 題目中提到的電路涉及開...
(共 797 字,隱藏中)
前往觀看
0
0