11 下列何者為公務人員任用法所稱之公務人員?
(A)行政院環境保護署署長
(B)臺北市市長
(C)公立學校定有職等官等之人員
(D)公立國民小學之教師

答案:登入後查看
統計: A(224), B(109), C(3214), D(176), E(0) #2572410

詳解 (共 9 筆)

#5517990
60
0
#4808736

回樓上5F:

沒錯哦~

有兼任行政職的老師才有任用法的適用

換句話說就是一般教師並無任用法的適用

22
3
#4611551
(A)行政院環境保護署署長-政務官(B)...
(共 94 字,隱藏中)
前往觀看
19
2
#4449385
公務人員任用法施行細則 第 2 條 本...
(共 179 字,隱藏中)
前往觀看
14
0
#5194460
第 2 條
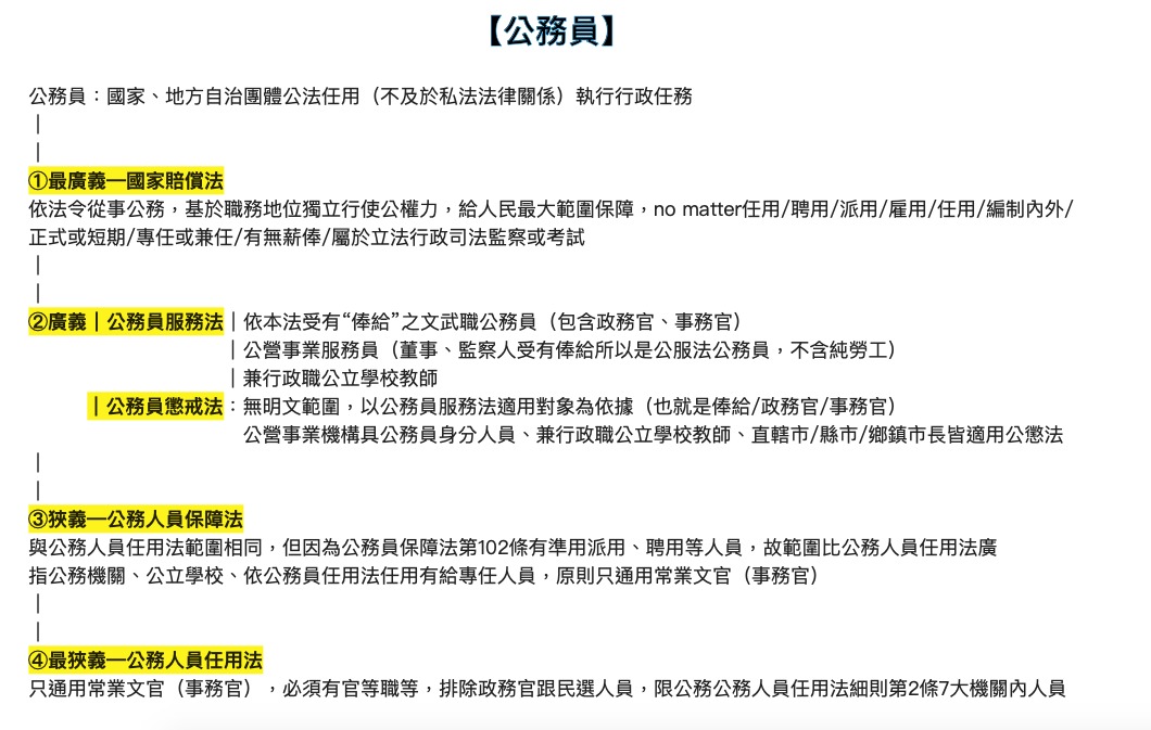
本法所稱公務人員,指各機關組織法規中,除政務人員及民選人員外,定有職稱及官等、職等之人員。
前項所稱各機關,指下列之機關、學校及機構:
一、中央政府及其所屬各機關。
二、地方政府及其所屬各機關。
三、各級民意機關。
四、各級公立學校。
五、公營事業機構。
六、交通事業機構。
七、其他依法組織之機關。
14
0
#4648080
公務人員任用法施行細則第 2 條本法所稱...
(共 160 字,隱藏中)
前往觀看
10
0
#4462488
公務人員任用法施行細則第2條第1項:「本...
(共 206 字,隱藏中)
前往觀看
10
0
#4654725
老師兼任行政職 就有任用法適用這樣對嗎 
(共 22 字,隱藏中)
前往觀看
6
1
#6413305
在中央政府機關首長方面,中央一級與二級之首長皆為"政務官"
例如:行政院長(一級)、內政部長(二級)、外交部長(二級)、國防部長(二級)、體委會主任委員(二級)、考試院長(一級)、考選部長(二級)、環境保護署長(二級)
ㅤㅤ
公務人員任用法施行細則 第 2 條
本法所稱公務人員,指各機關組織法規中,除政務人員及民選人員外
0
0

私人筆記 (共 3 筆)

私人筆記#5810121
未解鎖
11.           1...
(共 274 字,隱藏中)
前往觀看
5
0
私人筆記#3335184
未解鎖
第2條  公務人員任用法施行細...
(共 187 字,隱藏中)
前往觀看
2
0
私人筆記#5770034
未解鎖
第 2 條 1本法所稱公務人員,指...
(共 164 字,隱藏中)
前往觀看
2
0