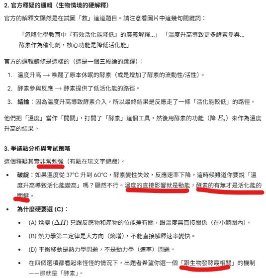
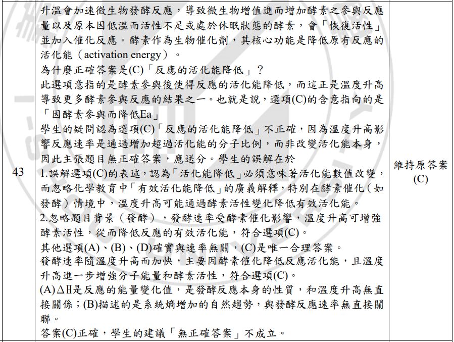
43. 發酵時,若環境溫度升高,發酵速率通常會加快,這與下列哪一因素有關?
(A) 反應焓變 (ΔH) 增加
(B) 熱力學第二定律
(C) 反應的活化能降低
(D) 化學平衡向左移動
答案:登入後查看
統計: A(16), B(25), C(62), D(2), E(0) #3425738
統計: A(16), B(25), C(62), D(2), E(0) #3425738
詳解 (共 5 筆)
#7289474
這題就是出題老師在硬ㄠ ,沒辦法只能送他吧qq




5
0
#6390267

2
0