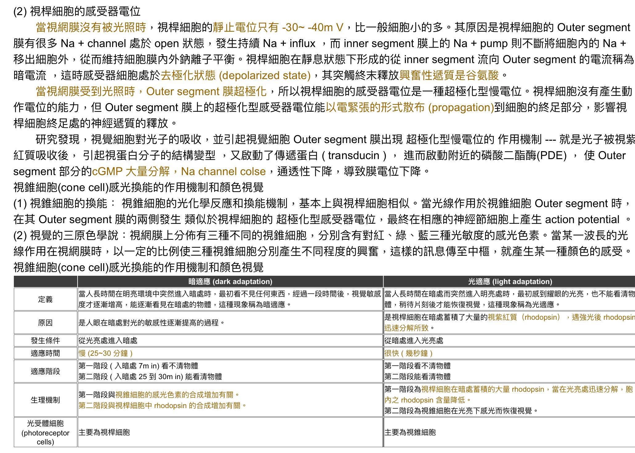
47. 視細胞在黑暗無光的環境下,其膜電位為何?
(A)處於去極化狀態
(B)持續產生動作電位
(C)處於過極化狀態
(D)約是-70 毫伏特
答案:登入後查看
統計: A(194), B(20), C(43), D(20), E(0) #3207828
統計: A(194), B(20), C(43), D(20), E(0) #3207828
