阿摩線上測驗
登入
首頁
>
輻射安全證書◆游離輻射防護專業
>
100年 - 100-1 行政院原子能委員會_輻射安全證書:游離輻射防護專業#27193
> 試題詳解
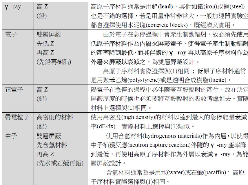
6.阻擋高能量的貝他粒子,使用下列那種材料作屏蔽所產生的制動輻射量較 小?
(A)鉛
(B)鋁
(C)金
(D)鐵
答案:
登入後查看
統計:
A(20), B(46), C(1), D(8), E(0) #941600
詳解 (共 1 筆)
Goal
B1 · 2019/07/11
#3475761
Al原子序為13
0
0
私人筆記 (共 1 筆)
MRIII
2025/03/17
私人筆記#6797119
未解鎖
制動輻射產生機率和能量及原子序成正比 ...
(共 119 字,隱藏中)
前往觀看
1
0
相關試題
1.日本核能災變釋出的 131I 核種若侵入人體,主要會造成哪一個器官的危 害?(A)肝 (B)肺 (C)紅骨髓 (D)甲狀腺
#941595
2.鎢原子 K、L 及 M 層的電子束縛能分別是 69 keV、11 keV 及 2 keV,若使 用能量為 90 keV 之光子撞擊鎢原子,不可能產生能量為多少 keV 之特性輻 射? (A)90 (B)67 (C)58 (D)9
#941596
3.下列何種輻射的能譜為不連續能譜? (A)α (B)β - (C)β + (D)制動輻射
#941597
4.β+衰變後,母原子核的質子數(Z)及質量數A的變化為: (A)Z+1,A 不變 (B)Z-1,A 不變 (C) Z-1,A+1 (D) Z+1,A-1
#941598
5.入射能量為 8 MeV 之光子與物質產生成對作用,請問所產生的正、負電子 動能的總和為何? (A) 8 MeV (B)7.49 MeV (C)6.98 MeV (D)1.02 MeV
#941599
7.貝他射線為連續能譜,它的平均能量約為最大能量的: (A) 1/2 (B) 1/3 (C) 1/4 (D) 1/5
#941601
8.輻射生物學的名詞,LD50/30 之 LD 是代表:(A)等效劑量 (B)致死劑量 (C) 有效劑量 (D)遺傳劑量
#941602
9.下列何者不屬於充氣式偵檢器?(A)閃爍偵檢器 (B)游離腔 (C)比例計數器 (D)蓋革偵檢器
#941603
10全身計測不適合測量下列何種核種所造成之體內污染?(A)鈷-60 (B)碘 -131 (C)磷-32 (D)銫-137
#941604
11.下列何者是人員劑量的單位:(A)貝克 (B)居里 (C)侖琴 (D)西弗
#941605
相關試卷
114年 - 114-2 核能安全委員會_輻射安全證書:游離輻射防護專業#132412
2025 年 · #132412
114年 - 114-1 核能安全委員會_輻射安全證書:游離輻射防護專業#126904
2025 年 · #126904
113年 - 113-2 核能安全委員會_輻射安全證書:游離輻射防護專業#124993
2024 年 · #124993
113年 - 113-1 核能安全委員會委員會_輻射安全證書:游離輻射防護專業#121986
2024 年 · #121986
112年 - 112-2 行政院原子能委員會_輻射安全證書:游離輻射防護專業#118667
2023 年 · #118667
112年 - 112-1 行政院原子能委員會「輻射安全證書」測驗試題:游離輻射防護專業#114245
2023 年 · #114245
111年 - 111-2 行政院原子能委員會_輻射安全證書:游離輻射防護專業#111543
2022 年 · #111543
111年 - 111-1 行政院原子能委員會_輻射安全證書:游離輻射防護專業#110179
2022 年 · #110179
110年 - 110-2 行政院原子能委員會_輻射安全證書:游離輻射防護專業#104406
2021 年 · #104406
110年 - 110-1 行政院原子能委員會_輻射安全證書:游離輻射防護專業#98721
2021 年 · #98721