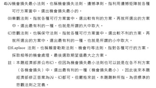
決策人員在各方案中,選出較不利的方案,在從選出的方案中,選出最有利的一種是
(A)樂觀法則
(B)保守法則
(C)拉普拉斯法則
(D)遺憾法則
答案:登入後查看
統計: A(152), B(1651), C(285), D(575), E(0) #402683
統計: A(152), B(1651), C(285), D(575), E(0) #402683
詳解 (共 5 筆)
#590209
樂觀法則→大中取大,最大利益的極大化
悲觀法則→小中取大,最小利益的極大化
遺憾矩陣→大中取小:最大遺憾極小化(少賺的利潤取最小)
拉普拉斯法則→平均收益中取平均最大
印象中是這樣,有錯幫忙指正~感恩!
悲觀法則→小中取大,最小利益的極大化
遺憾矩陣→大中取小:最大遺憾極小化(少賺的利潤取最小)
拉普拉斯法則→平均收益中取平均最大
印象中是這樣,有錯幫忙指正~感恩!
98
3
#1429648
參考:100年經濟部所屬事業機構新進職員試題


24
0
#1172541
請問有人可以解釋這題嗎?
2
0
#939698
選出較不利的方案,在從選出的方案中,選出最有利的
這句話,不是指「最大損失最小化」嗎?
這句話,不是指「最大損失最小化」嗎?
0
2
#1174757
為何不是D選項??
0
1