43 關於行政救濟之敘述,下列何者錯誤?
(A)對於違法行政處分,原則上應提起撤銷訴訟
(B)對於行政契約之爭議,得提起一般給付訴訟
(C)對於行政事實行為,得提起一般給付訴訟
(D)對於都市計畫,因其屬於法規命令之性質,無法提起行政爭訟

答案:登入後查看
統計: A(78), B(95), C(259), D(2971), E(0) #2796474

詳解 (共 4 筆)

#5289485

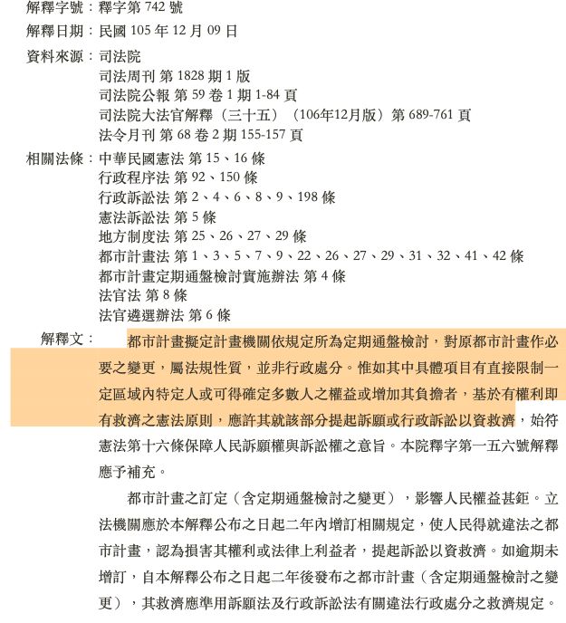
依據大法官解釋第156、742號解釋其為行政處分,不服該個別變更都市計畫,相對人或一定區域內之人自可提起行政爭訟之救濟。
 「主管機關變更都市計畫,係公法上之單方行政行為,如直接限制一定區域內人民之權利、利益或增加其負擔,即具有行政處分之性質,其因而致特定人或可得確定之多數人之權益遭受不當或違法之損害者,自應許其提起訴願或行政訴訟以資救濟……。」所稱「一定區域內人民」固係指都市計畫個別變更範圍內之人民而言,惟都市計畫個別變更範圍外之人民,如因都市計畫個別變更致其權利或法律上利益受侵害,基於有權利即有救濟之憲法原則,仍應許其提起行政訴訟以資救濟,始符憲法第16條保障人民訴訟權之意旨。系爭解釋應予補充。至有無權利或法律上利益受侵害,應依個案具體判斷,併此指明

74
1
#5466827
28
0
#5207766
J156, J742 1、個別變更都市...
(共 220 字,隱藏中)
前往觀看
14
0
#5186767
行政訴訟法 (A)第 4 條 人民因...
(共 340 字,隱藏中)
前往觀看
10
1

私人筆記 (共 2 筆)

私人筆記#5770001
未解鎖
J742 都市計畫擬定計畫機關依規定所為...
(共 175 字,隱藏中)
前往觀看
10
0
私人筆記#5786352
未解鎖
43.     ...
(共 532 字,隱藏中)
前往觀看
7
0