阿摩線上測驗
登入
首頁
>
電子學
> 100年 - 100 鐵路特種考試_高員三級_電力工程、電子工程:電子學#45808
100年 - 100 鐵路特種考試_高員三級_電力工程、電子工程:電子學#45808
科目:
電子學 |
年份:
100年 |
選擇題數:
0 |
申論題數:
12
試卷資訊
所屬科目:
電子學
選擇題 (0)
申論題 (12)
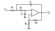
⑴設MOS電晶體有相同轉導(transconductance)gm,
ro
=∞,圖中C 為僅需考慮之 電容,試繪製小訊號等效電路,推導A(s)=V
o
/V
i
。(8 分)
⑵圖中輸出端接回輸入端形成震盪器,試推導震盪頻率(f)以R,C等參數表示之 (6 分),設R=10 kΩ,欲使電路震盪,求MOS g
m
之臨界值。(6 分)
⑴電路V
DD
= V
SS
=5 V,I
R
= 40 μA,μ
n
C
ox
= 40 μA /V
2
,μ
p
Co
x
= 20 μA /V
2
, 所有MOS W/L= 6.25, |λ| = 0.02 V
-1
,V
tn
= - V
tp
= 0.5 V,求電阻R=?(6 分)
⑵v
1
= -v
2
= 0.5vid,求小訊號電壓增益v
o
/v
id
。(14 分)
⑴圖中OP為理想運算放大器,推導A(s) = V
o
/V
i
,並化簡為標準式
,定出式中 Q 及 ω
0
參數。(17 分)
【已刪除】 ⑵電路是那一型濾波器?(3 分)
⑴求BJT電晶體unity gain frequency f
T
。(6 分)
⑵求放大器中頻電壓增益AM=V
o
/V
i
。(8 分)
⑶試用米勒(Miller)定理求放大器高頻區 3dB頻率f
H
。(6 分)
⑴求電晶體直流電流I
D
(Q
1
),I
C
(Q
2
)。(6 分)
⑵求放大器中頻電壓增益A
M
=V
o
/V
i
。(10 分)
⑶求放大器輸入電阻R
in
。(4 分)
相關試卷
115年 - 115-1 臺北市立大安高工教師甄選試題_電子/控制科:電子學#138452
115年 · #138452
115年 - 115 國營臺灣鐵路股份有限公司從業人員_甄試試題_第10階-助理技術員-電力、電務:電子學概要#138261
115年 · #138261
114年 - 114 地方政府公務特種考試_三等_電力工程、電子工程、電信工程:電子學#134800
114年 · #134800
114年 - 114 地方政府公務特種考試_四等_電力工程、電子工程、電信工程:電子學概要#134742
114年 · #134742
114年 - 114 專技高考_電子工程技師:電子學#133712
114年 · #133712
114年 - 114 公務升官等考試_薦任_電力工程、電子工程、電信工程:電子學#133247
114年 · #133247
114年 - 114 原住民族特種考試_四等_電子工程:電子學概要#130947
114年 · #130947
114年 - 114 專技高考_專利師(選試專業英文及電子學)、專利師(選試專業日文及電子學):電子學#130110
114年 · #130110
114年 - 114 普通考試_電力工程、電子工程、電信工程:電子學概要#128790
114年 · #128790
114年 - 114 高等考試_三級_電力工程、電子工程、電信工程:電子學#128768
114年 · #128768