阿摩線上測驗
登入
首頁
>
統計實務(以實例命題)
> 103年 - 103 高等考試_三級_統計:統計實務(以實例命題)#29129
103年 - 103 高等考試_三級_統計:統計實務(以實例命題)#29129
科目:
統計實務(以實例命題) |
年份:
103年 |
選擇題數:
0 |
申論題數:
7
試卷資訊
所屬科目:
統計實務(以實例命題)
選擇題 (0)
申論題 (7)
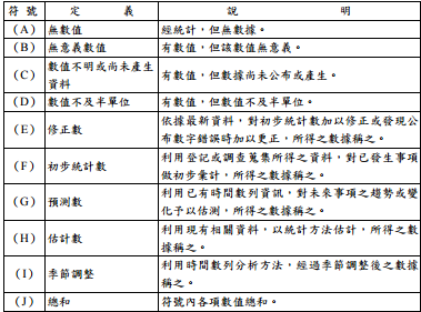
【已刪除】一、各種統計相關調查結果的統計報告中,常見到下列幾個統計符號:
試問下列各種定義(A)~(J)依序該用以上何者統計符號來說明對應的情形較為 恰當?(20 分)
(1) 國富統計之編製方法可概分為那兩大類?目前之編製係以何種方法為主?(10 分)
(2)何謂國富毛額及國富淨額?(10 分)
(1) 國際組織及許多先進國家意識到以國內生產毛額(Gross Domestic Product, GDP ) 衡量國家福祉(well-being)的侷限性,因此建構幸福指標已成為國際新興的潮流; 我國國民幸福指數是以何國際機構所公布的指數為遵循架構?共區分為那兩大類? (8 分)
(2)我國國民幸福指數編製時,在衡量及概念化「健康狀況」領域與幸福的關聯中, 所採用的「國際指標」與「在地指標」分別為何?(12 分)
四、囿於綠色國民所得帳部分領域之資料缺乏,我國綠色國民所得帳編算架構目前已編 製的部分主要分那三大項?並說明目前已編製的各大項內所包含的相關性帳別有那 些?(20 分)
五、人力資源調查統計為現代國家配合經濟、社會發展不可或缺之重要統計指標。為了 瞭解我國民間人力供給情況,行政院主計總處人力資源調查統計是以何地區及何種 人口為調查範圍及對象?調查週期為何?人力資源調查統計的用途為何?(20 分)
相關試卷
115年 - 115 關務特種考試_四等_關稅統計(選試英文):統計實務概要#138954
115年 · #138954
115年 - 115 關務特種考試_三等_關稅統計(選試英文):統計實務(以實例命題)#138927
115年 · #138927
114年 - 114 公務升官等考試_薦任_統計:統計實務(以實例命題)#133260
114年 · #133260
114年 - 114 關務特種考試_三等_關稅統計(選試英文):統計實務(以實例命題)#126663
114年 · #126663
114年 - 114 關務特種考試_四等_關稅統計(選試英文):統計實務概要#126621
114年 · #126621
113年 - 113 身心障礙特種考試_三等_統計:統計實務(以實例命題)#119523
113年 · #119523
113年 - 113 關務特種考試_四等_關稅統計(選試英文):統計實務概要#119506
113年 · #119506
112年 - 112 地方政府特種考試_三等_統計:統計實務(以實例命題)#118263
112年 · #118263
112年 - 112 公務升官等考試_薦任_統計:統計實務(以實例命題)#117244
112年 · #117244
112年 - 112 高等考試_三級_統計:統計實務(以實例命題)#115670
112年 · #115670