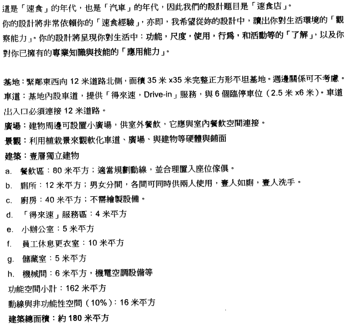
【已刪除】速食店

圖面要求: 你需要製作下列「三」張圖:
1.基地配置與一層平面圖(1:100,壹張):以平面、門窗、傢俱、景觀建立「室內」與「室外」 之關係,以及建築與汽車之關係。
2.建築立面圖(1:50,正立面圖’査張):圖說交代建築外型、門窗、招牌等。建築立面元素 的尺度應與12米道路上行駛的汽車速度有關。本店店名:「速食一號」。
3.建築剖面圖(1:50,剖面圖,壹張):圖說交代簡單之結構系統’重要空間之內裝’以及空 間與空間之間的關係。 「基地配置與一層平面圖」匱於第一張考試紙’「立面圖」與「剖面圖」匱於第二張考試紙上。