【已刪除】30 依「各類場所消防安全設備檢修及申報作業基準」規定,下列有關管理權人申報其檢修結果之期限敘述何 者正確?
(A) 甲類場所者,每半年 1 次,即每年 6 月 30 日及 12 月 31 日前申報
(B) 甲類以外場所,每年 1 次,即每年 11 月 30 日前申報
(C) 每次檢修時間之間隔,甲類場所不得少於 6 個月
(D) 每次檢修時間之間隔,甲類以外之場所不得少於 12 個月
(E)已廢止
答案:登入後查看
統計: A(387), B(117), C(130), D(38), E(0) #1019360
統計: A(387), B(117), C(130), D(38), E(0) #1019360
詳解 (共 3 筆)
#3857305
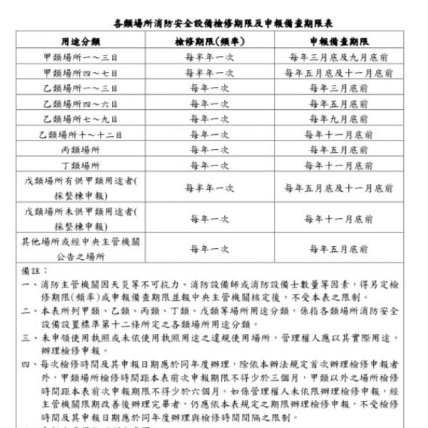
管理權人申報其檢修結果之期限,其為各類場所消防安全設
備設置標準規定之甲類場所者,每半年一次,即每年六月三
十日及十二月三十一日前申報;甲類以外場所,每年一次,
即每年十二月三十一日前申報。至檢修之期限仍依消防法施
行細則第六條第二項規定,甲類場所,每半年一次,甲類以
外場所,每年一次。
前項每次檢修時間之間隔,甲類場所不得少於五個月,甲類
以外之場所不得少於十一個月。
管理權人未依限辦理檢修申報,經主管機關限期改善後辦理
完畢者,仍應依第一項規定之期限辦理檢修申報,不受前項
檢修時間間隔之限制。
7
0
#4649774
依據消防安全設備檢修及申報辦法內之各類場所消防安全設備檢修期限及申報備查期限表內之規定:


答案應該以上皆非?
1
0