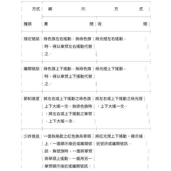
按鐵路行車規則就一般鐵路關於「號誌、號訊及標誌」之規定,調車號訊晝間之顯示方式,下列何者錯誤?
(A)接近號誌:綠色旗左右搖動。無綠色旗時,得以單臂左右搖動代替之
(B)節制速度:將左右或上下搖動之綠光燈上下大搖一次
(C)停車號訊:顯示紅色旗。無紅色旗,得以高舉雙臂代替之
(D)離開號誌:綠色旗上下搖動。無綠色旗時,得以單臂上下搖動代替之。
答案:登入後查看
統計: A(293), B(1842), C(297), D(317), E(0) #411845
統計: A(293), B(1842), C(297), D(317), E(0) #411845
詳解 (共 6 筆)
#622313
節制速度:將左右或上下搖動之綠色旗上下大搖一次。無綠色旗時,將左右或上下搖動之單臂,上下大搖一次。
45
1
#1010460
錯在綠光燈嗎?
8
2
#4656040
(B)節制速度:將左右或上下搖動之綠光燈上下大搖一次--白天不用燈的
6
1
#6176205

1
0