殘障考生,參加國家考試錄取後,被分發到縣政府社會局任職,請問:殘障人士能到公家機關任職是政府落實哪一項社會福利政策?
(A)社會救助
(B)社會保險
(C)社會福利
(D)國民就業
答案:登入後查看
統計: A(444), B(63), C(2604), D(1870), E(0) #320434
統計: A(444), B(63), C(2604), D(1870), E(0) #320434
詳解 (共 10 筆)
#697132
真正福利應該是依殘障程度、本身專業、經政府職訓合格即予錄用而不是一場考試6、7千人搶2百多職缺
79
2
#2482105
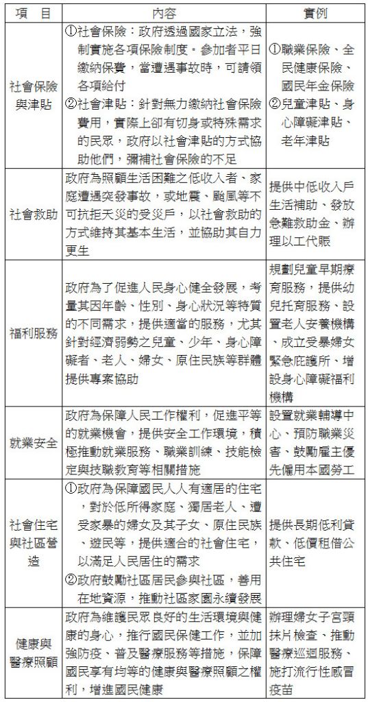
我國的社會福利措施,依行政院
《社會福利政策綱領》大致可分為六大項目

55
0
#337055
補4F的話,
其中的第三項福利服務就是指針對弱勢族群的個別幫助,
不同的族群有不同的需求,
此題問身障人士,
因此選C
19
2
#2476792
看到身邊身障朋友準備國考的辛苦程度...
不太容易直覺認為是福利@@
唯一還能認為是福利的地方,大概就是他們多了一次機會吧
16
0
#349795
任職表示受益權中的工作權 殘障=弱勢族群=社會福利
(A)921受災戶、捐款給許家人(B)全民健保(D)一般人就業
其實我也曾懷疑過想選d,我想應該也是可以的
但選擇題感覺要選作為適合的
社會福利的方向範圍較大
所以就選c吧
個人想法啦!
15
0
#334478
社會福利政策,不是分別為1.社會救助 2.社會保險 3.福利服務 4.就業安全 5.醫療保健 6.社會住宅嗎?
我知道這一題,是用刪去法
但請問有更好的論點嗎
還是 只是單純問大觀念
此為落實社會福利的社會福利政策??(好繞口喔)
13
0
#697324
這倒是真的...我有一個朋友是視障,看書都要用放大鏡非常吃力,她準備國考的進度很緩慢,最終也放棄了
13
0
#368296
社會福利範圍
推動老人福利
兒童及少年及身障福利等工作
11
0
#4284345
這個也常考
社會救助的種類
7
0