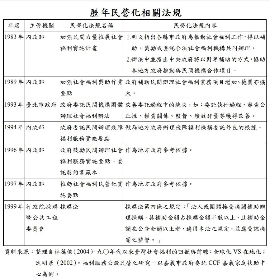
11 影響我國推動社會福利民營化的相關法令,下列何者錯誤?
(A)推動社會福利民營化實施要點
(B)行政法
(C)促進民間參與公共建設法
(D)政府採購法
答案:登入後查看
統計: A(79), B(1686), C(340), D(705), E(0) #2191638
統計: A(79), B(1686), C(340), D(705), E(0) #2191638
詳解 (共 4 筆)
#4418123

78
0