阿摩線上測驗
登入
首頁
>
機械製造(含機械材料)
>
109年 - 109 臺灣菸酒股份有限公司_從業職員及從業評價職位人員甄試_機械【Q2707-Q2709】、機械(原住民組)【Q2803】:機械製造與機械材料#89080
> 試題詳解
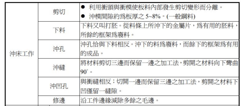
12.有關剪切加工,下列何種加工方式為剪切三邊而保留一邊不剪切?
(A)切斷
(B)修邊
(C)下料
(D)衝縫
答案:
登入後查看
統計:
A(37), B(113), C(114), D(1030), E(0) #2402251
詳解 (共 4 筆)
被夢遺棄的禽獸
B3 · 2020/12/01
#4410534
26
0
油僱已上岸
B4 · 2021/09/26
#5114289
縫三凹一
(共 6 字,隱藏中)
前往觀看
5
0
Mike Lee
B1 · 2020/10/07
#4302669
切三留一→衝縫切一留三→衝凹孔
(共 17 字,隱藏中)
前往觀看
2
0
中鋼機師已錄取
B2 · 2020/10/16
#4321075
衝胚料(下料):從金屬板上切下所需要的胚...
(共 131 字,隱藏中)
前往觀看
1
0
相關試題
1.實施品質管制時常應用統計方法在 5M 上,5M 不包括下列何者? (A)人(Men) (B)原料(Materials) (C)機器(Machines) (D)製造(Manufacturing)
#2402240
2.下列何種方法適合製造斷面厚度不一的工件,如硬幣? (A)抽拉 (B)壓模印 (C)旋壓 (D)爆炸成形
#2402241
3.有關碳化鎢刀具之敘述,下列何者錯誤? (A) P 類刀柄塗藍色適用於碳鋼材料切削 (B) K 類刀柄塗紅色適用於鑄鐵、非鐵金屬材料切削 (C) S 類刀柄塗綠色適用於碳鋼材料切削 (D) M 類刀柄塗黃色適用於合金鋼及不鏽鋼材料切削
#2402242
4.游標卡尺可以用來測量工件長度,而無法量測下列何者? (A)外徑 (B)角度 (C)深度 (D)階級
#2402243
5.依據鐵碳平衡圖,碳鋼是指含碳量介於多少之間? (A) 0~0.02% (B) 0.02~2.0% (C) 2.0~6.67% (D) 6.67~10%
#2402244
6.銅加入下列何者材料,稱為黃銅? (A)鋁 (B)錫 (C)鋅 (D)鐵
#2402245
7.請問製作消失模型常用下列何種材料? (A)水銀 (B)塑膠 (C)木材 (D)發泡聚苯乙烯
#2402246
8.砂模製作時,如果因金屬的熱脹冷縮而須考慮下列何種裕度? (A)加工裕度 (B)拔模裕度 (C)變形裕度 (D)搖動裕度
#2402247
9.有關鑄件冒口之敘述,下列何者錯誤? (A)置於鑄件最小斷面上方 (B)有助於排渣及排氣 (C)可以檢視澆鑄情形 (D)冒口設計成上大下小的圓錐狀
#2402248
10.下列何者屬於破壞性檢驗? (A)超音波檢驗 (B)磁粒檢驗 (C) X 射線檢驗 (D)金相顯微檢驗
#2402249
相關試卷
114年 - 114 專技高考_機械工程技師:機械製造#133571
2025 年 · #133571
114年 - 114 公務升官等考試_薦任_機械工程:機械製造學(包括機械材料)#133173
2025 年 · #133173
114年 - 114 臺灣港務股份有限公司_新進從業人員甄試_機械:機械製造及機械材料#126740
2025 年 · #126740
114年 - 114 關務特種考試_三等_機械工程(選試英文):機械製造學(包括機械材料)#126600
2025 年 · #126600
113年 - 113 臺灣菸酒股份有限公司_從業評價職位人員:機械材料#132350
2024 年 · #132350
113年 - 113 中央印製廠_新進人員甄試試題_機械技術員:機械製造#123107
2024 年 · #123107
113年 - 113 關務特種考試_三等_機械工程(選試英文):機械製造學(包括機械材料)#119463
2024 年 · #119463
113年 - 113 臺灣港務股份有限公司_新進從業人員甄試_師級_機械:機械製造及機械材料#118825
2024 年 · #118825
112年 - 112 臺灣菸酒股份有限公司_從業職員及從業評價職位人員甄試試題_從業評價職位人員:機械材料#123494
2023 年 · #123494
112年 - 112 臺灣菸酒股份有限公司_從業評價職位人員甄試試題_從業評價職位人員/機械:機械製造與機械材料#123481
2023 年 · #123481