17.實施本體感覺神經肌肉誘發技巧時給阻力的原則,下列何者正確?
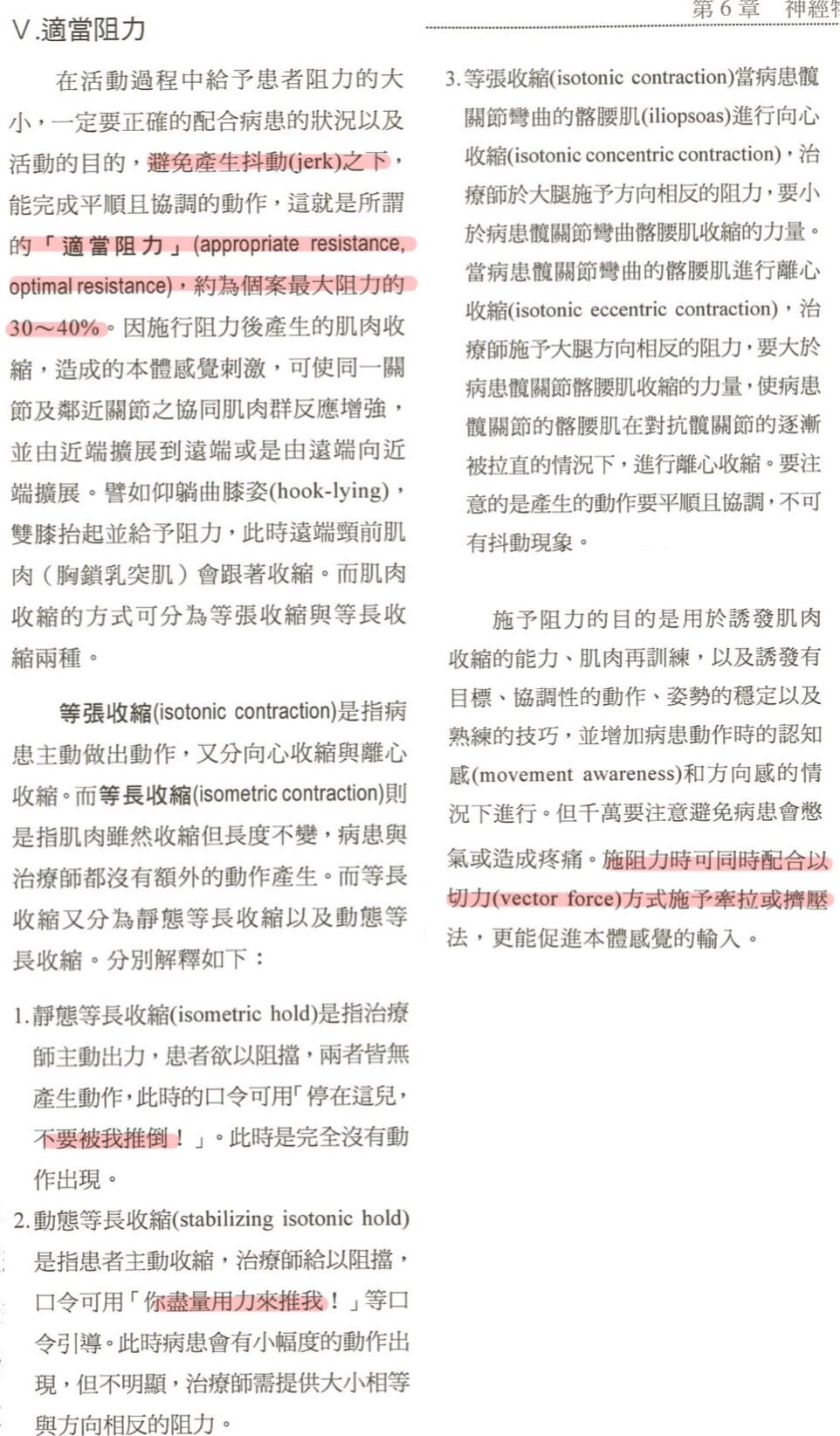
(A)適當的阻力大小可以避免抖動(jerk)發生,約為患者最大阻力的 60~70%最為適當
(B)施阻力時須留意不可產生切力(vector force),以避免患者混淆
(C)治療師輪流施予相反方向的阻力時,同時給口令「你儘量來推我」,這屬於動態收縮,常用於訓練平衡能力 時
(D)治療師給阻力時同時給口令「停在這裡,不要被我推倒」,這屬於等長收縮,此時患者出現憋氣無法避免
答案:登入後查看
統計: A(682), B(821), C(1197), D(78), E(0) #3133144
統計: A(682), B(821), C(1197), D(78), E(0) #3133144
詳解 (共 6 筆)
#5985905
神經物理治療學 6-17
81
0
#6900214
備考三週,114-1平均72.9→打氣or好友→免費提供全科筆記
ㅤㅤ

ㅤㅤ
17.實施本體感覺神經肌肉誘發技巧時給阻力的原則,下列何者正確?
ㅤㅤ
請參考筆記截圖,PNF東西很多,盡可能濃縮在一頁了
ㅤㅤ
錯誤(A) 適當的阻力大小可以避免抖動(jerk)發生,約為患者最大阻力的 60~70%30-40%最為適當
錯誤(B) 施阻力時須留意不可產生可使用切力(vector force),以避免患者混淆更能促進本體覺輸入
正確(C) 治療師輪流施予相反方向的阻力時,同時給口令「你儘量來推我」,這屬於動態收縮,常用於訓練平衡能力時
錯誤(D) 治療師給阻力時同時給口令「停在這裡,不要被我推倒」,這屬於等長收縮,此時需避免患者出現憋氣無法避免
ㅤㅤ
覺得答案有幫助,還請幫忙點個免費的讚,您的掌聲是我解題的動力
8
0