阿摩線上測驗
登入
首頁
>
教甄◆表演藝術
>
99年 - 教育部受託辦理 99 學年度國立高級中等學校教師甄選#2344
> 試題詳解
試題詳解
試卷:
99年 - 教育部受託辦理 99 學年度國立高級中等學校教師甄選#2344 |
科目:
教甄◆表演藝術
試卷資訊
試卷名稱:
99年 - 教育部受託辦理 99 學年度國立高級中等學校教師甄選#2344
年份:
99年
科目:
教甄◆表演藝術
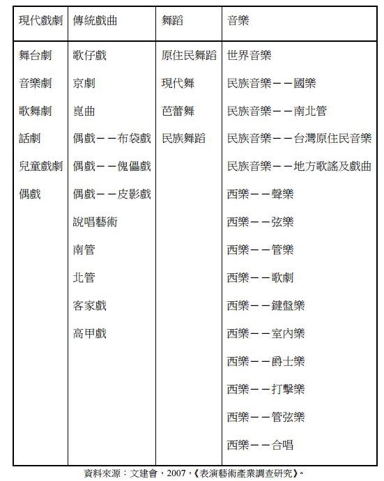
19. 我國文建會對「表演藝術」的分類中,不含以下何者?
(A)民俗表演
(B)音樂
(C)現代戲劇
(D)傳統戲曲
正確答案:
登入後查看