20 依建築物用途分類之類別、組別定義, 大專院校是屬於哪一類?
(A) A 類
(B) B 類
(C) C 類
(D) D 類
答案:登入後查看
統計: A(305), B(253), C(289), D(1357), E(0) #3374582
統計: A(305), B(253), C(289), D(1357), E(0) #3374582
詳解 (共 4 筆)
#6289007

26
0
#6405217
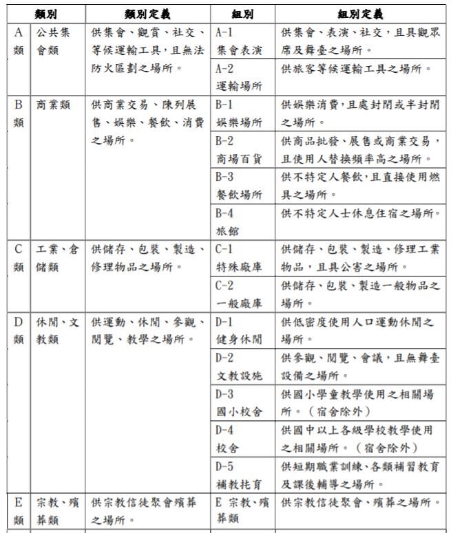
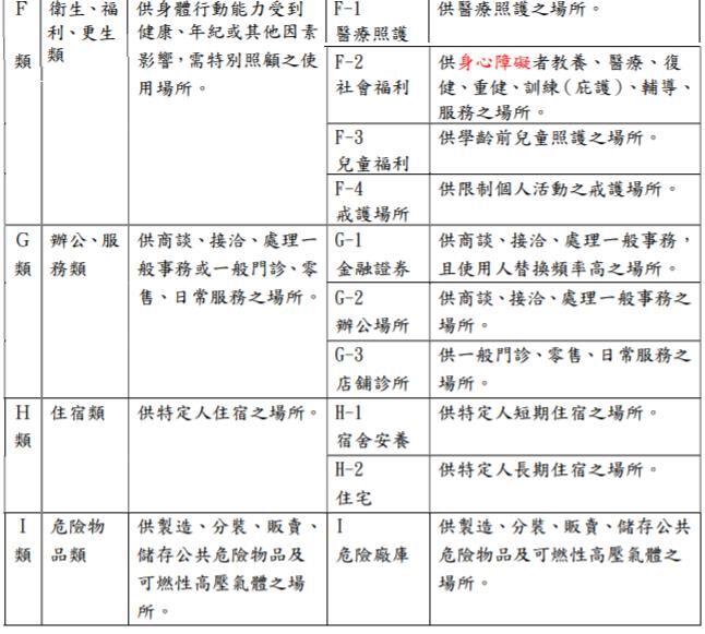
第三條之三【建物用途類別分組之屆定】
建築物用途分類之類別、組別定義,應依下表規定;其各類組之用途項
目,由中央主管建築機關另定之。
建築物用途分類之類別、組別定義,應依下表規定;其各類組之用途項
目,由中央主管建築機關另定之。


※一百零七年三月二十七日內政部台內營字第1070804376 號令修正發
布;並自發布日施行
布;並自發布日施行
5
0