21.一位治療師在實施本體感覺神經肌肉誘發技巧時給予患者口令為「放鬆讓我幫你動、現在你跟我動、你繼續動、現在你自己動」,他正在實施的治療技巧為何?
(A)複製(replication)
(B)節律啟動(rhythmic initiation)
(C)等張收縮的組合(combination of isotonics)
(D)作用肌反轉(agonist reversal)
答案:登入後查看
統計: A(162), B(678), C(66), D(24), E(0) #3489249
統計: A(162), B(678), C(66), D(24), E(0) #3489249
詳解 (共 4 筆)
#6562501

出處:三版6-26
19
0
#7068790
備考三週,114-1平均72.9→打氣or好友→免費提供全科筆記
ㅤㅤ
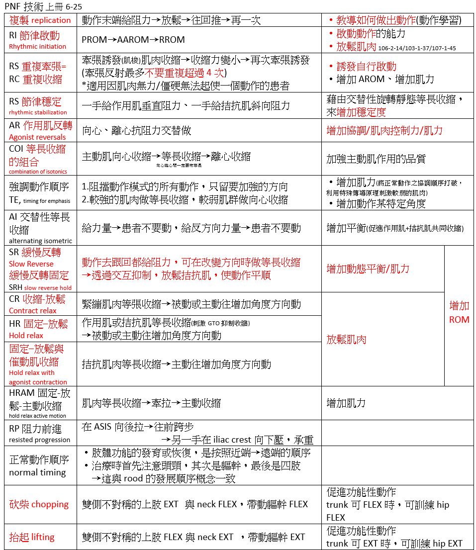
PNF總表:

ㅤㅤ
21.一位治療師在實施本體感覺神經肌肉誘發技巧時給予患者口令為「放鬆讓我幫你動、現在你跟我動、你繼續動、現在你自己動」,他正在實施的治療技巧為何?
ㅤㅤ
放鬆讓我幫你動PROM→現在你跟我動、你繼續動AAROM→現在你自己動AROM
=節律啟動(rhythmic initiation)
ㅤㅤ
(A) 複製(replication)
正確(B) 節律啟動(rhythmic initiation)
(C) 等張收縮的組合(combination of isotonics)
(D) 作用肌反轉(agonist reversal)
ㅤㅤ
覺得答案有幫助,還請幫忙點個免費的讚,您的掌聲是我解題的動力
ㅤㅤ
17
0