阿摩線上測驗 登入

試題詳解

試卷:108年 - 國立故宮博物院108年駐衛警察隊隊員甄試試題_安全管理手冊、警察勤務條例、警械使用條例、刑法概要#81696 | 科目:安全管理手冊、警察勤務條例、警械使用條例、刑法概要

試卷資訊

試卷名稱:108年 - 國立故宮博物院108年駐衛警察隊隊員甄試試題_安全管理手冊、警察勤務條例、警械使用條例、刑法概要#81696

年份:108年

科目:安全管理手冊、警察勤務條例、警械使用條例、刑法概要

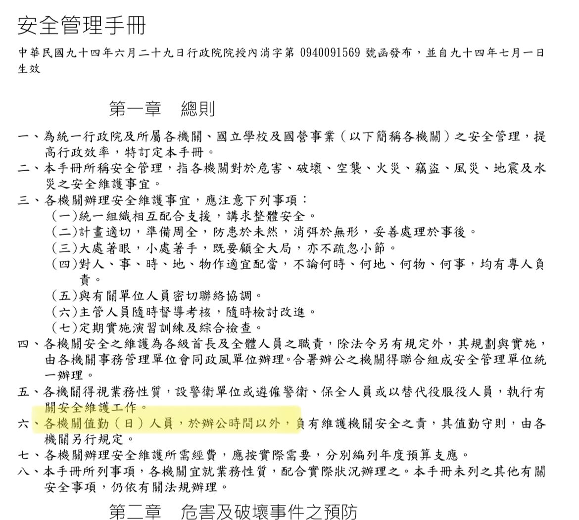
3.依據安全管理手冊規定,下列敘述何者錯誤?
(A)安全管理維護計畫內容應適切,準備周全
(B)各機關應定期實施演習訓練及綜合檢查
(C)各機關值勤(日)人員,於辦公時間內,負有維護機關安全之責
(D)各機關辦理安全維護所需經費,應按實際需要,分別編列年度預算支應
正確答案:登入後查看

詳解 (共 2 筆)

推薦的詳解#3727673
未解鎖
(C)各機關值勤(日)人員,於辦公時間內...
(共 429 字,隱藏中)
前往觀看
6
0
推薦的詳解#4067985
未解鎖
辦公時間以外
(共 8 字,隱藏中)
前往觀看
0
0