阿摩線上測驗
登入
首頁
>
輪機管理與安全(概要)
>
110年 - 110-4 航海人員測驗_一等管輪:輪機管理與安全#106043
> 試題詳解
3. 總噸位500或500以上貨船的救生設備和其他設備,換證檢驗原則不得超過幾年?
(A) 1年
(B) 3年
(C) 5年
(D) 7年
答案:
登入後查看
統計:
A(75), B(120), C(551), D(4), E(0) #2860366
詳解 (共 3 筆)
阿貴
B1 · 2025/03/03
#6320585
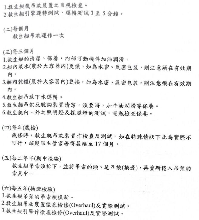
救生艇的保養週期_每五年換證檢驗
2
0
L
B2 · 2025/10/17
#6906813
救生艇 每五年換證檢驗 救生艇 每五年換...
(共 62 字,隱藏中)
前往觀看
1
0
MoAI - 您的AI助手
B3 · 2025/12/02
#7185207
這是一份關於海事法規與船舶檢驗的詳細解題...
(共 1612 字,隱藏中)
前往觀看
0
0
相關試題
1. 何謂機械效率,下列何者為正確? (A) 有效馬力與推進馬力之比 (B) 制動馬力與指示馬力之比 (C) 軸馬力與指示馬力之比 (D) 指示馬力與傳動馬力之比
#2860364
2. 船體之模寬又稱型寬,定義為何? (A) 船最寬處之兩側船殼板內緣或肋骨外緣間距離 (B) 船最寬處之兩側船殼板外緣間距離 (C) 船之最大寬度量至兩舷護板或附屬物之最外緣 (D) 在設計滿載吃水線處之最大橫剖面寬度
#2860365
4. STCW 2010 第A-VIII/1節規定,主管機關應考慮航海人員,由於疲勞所肇致之危險,尤其是其職 責為下列那項之人員,應增加提供休息期間? (A) 所有機艙部門之甲級船員 (B) 執行航行當值之乙級船員 (C) 執行維修工作之乙級船員 (D) 無線電操作員
#2860367
5. STCW 2010 第AIII/6節規定,電機員申請發證之強制性最低要求,下列何項沒有包括在電機、電 子及控制工程(操作級) 項目內? (A) 單旗信號(A,B,G,H,O,P,Q)之知識 (B) 對電機、電子與控制系統操作之監測 (C) 機械工程系統操作之基本瞭解 (D) 熱傳導、力學與流體力學之基本知識
#2860368
6. 依據海商法規定,下列何者不是運送人或船舶所有人之免責事由? (A) 天災 (B) 貨物之固有瑕疵 (C) 船舶雖經注意仍不能發現之隱有瑕疵 (D) 船上發生火災,而船舶所有人未配置足夠之滅火設備
#2860369
7. IMO 制定了MARPOL公約最早管制何種污染物質? (A) 油類 (B) 污水 (C) 垃圾 (D) 散裝有毒物質
#2860370
8. 根據國際海事組織的MARPOL公約當中附錄VI(Annex VI)的規定,2000年月1日以後建造的船上 ,輸出功率超過130kW,額定轉速在以下何值的柴油引擎,排放氮氧化物不得超過9.8克/千瓦-小時 ? (A) 120 rpm (B) 500 rpm (C) 1000 rpm (D) 3000 rpm
#2860371
9. STCW 2010 第A-VIII/1節規定,職責為構成當值一部分之乙級船員,應提供不少於之規定休息期 間,休息時間可以分段,連續兩休息期間之間隔,至少不應超過下列幾小時? (A) 8 (B) 10 (C) 12 (D) 14
#2860372
10. STCW 2010 第A-VIII/1節規定,主管機關應要求將當值配置表張貼於船員易接近 之處,該當值 配置表應以標準格式制定,下列何項非標準格式制定之法定語文? (A) 工作語文 (B) 船舶語文 (C) 英文 (D) 法文
#2860373
11. STCW 2010 規則V/1 規定,凡申請油輪與化學液體船貨物操作基本訓練證書者,應已完成油輪 或化學液體船下列至少幾個月經認可之海勤資歷? (A) 1 (B) 2 (C) 3 (D) 6
#2860374
相關試卷
115年 - 115-1 航海人員測驗_一等管輪:輪機管理與安全#137836
2026 年 · #137836
114年 - 114-4 航海人員測驗_二等管輪:輪機管理與安全概要#133728
2025 年 · #133728
114年 - 114-4 航海人員測驗_一等管輪:輪機管理與安全#133523
2025 年 · #133523
114年 - 114 交通事業港務升資考試_員級晉高員級_技術類(選試輪機管理與安全)(限船員)-港務:輪機管理與安全#133229
2025 年 · #133229
114年 - 114-3 航海人員測驗_一等管輪:輪機管理與安全#130592
2025 年 · #130592
114年 - 114-3 航海人員測驗_二等管輪:輪機管理與安全概要#130414
2025 年 · #130414
114年 - 114 海岸巡防特種考試_四等_海洋巡護科輪機組:輪機管理與安全概要#130199
2025 年 · #130199
114年 - 114 海岸巡防特種考試_三等_海洋巡護科輪機組:輪機管理與安全#130193
2025 年 · #130193
114年 - 114 海岸巡防特種考試_四等_海洋巡護科輪機組:輪機管理與安全概要#129843
2025 年 · #129843
114年 - 114 海岸巡防特種考試_三等_海洋巡護科輪機組:輪機管理與安全#129840
2025 年 · #129840