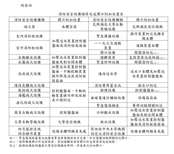
30 有關消防安全設備檢修完成標示附加位置,下列敘述何者錯誤?
(A)室內消防栓設備:加壓送水裝置控制盤盤面及消防栓箱箱面
(B)自動撒水設備:加壓送水裝置控制盤盤面及制水閥本體
(C)簡易自動滅火設備:手動啟動裝置操作部
(D)水霧滅火設備:加壓送水裝置控制盤盤面及制水閥本體
答案:登入後查看
統計: A(159), B(167), C(1633), D(165), E(0) #2933968
統計: A(159), B(167), C(1633), D(165), E(0) #2933968
