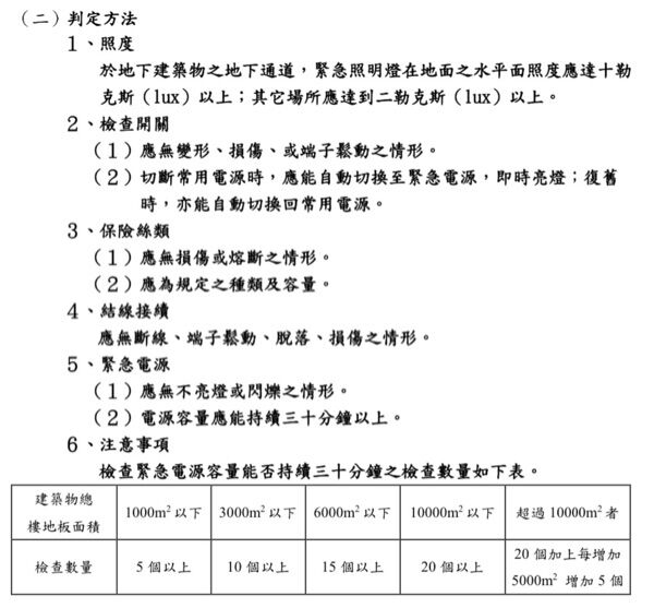
31 有關緊急照明設備性能檢查之判定方法與注意事項,下列何者與各類場所消防安全設備檢修及申
報作業基準之規定不同?
(A)照度於地下建築物之地下通道,緊急照明燈在地面之水平面照度應達 10 勒克斯(lux)以上
(B)緊急電源應無不亮燈或閃爍之情形
(C)緊急電源容量應能持續 30 分鐘以上
(D)建築物總樓地板面積 6,000 平方公尺以下,檢查緊急電源容量能否持續 30 分鐘之檢查數量為20 個以上
詳解 (共 5 筆)
未解鎖
緊急照明設備性能檢查
未解鎖
1000以下平方公尺 5個3000以下平...
未解鎖
消防安全設備及必要檢修項目檢修基準 P1...
