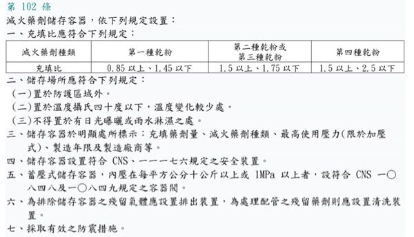
31 第四種乾粉滅火藥劑儲存容器,有關充填比之規定,下列何者正確?
(A) 0.85 以上、1.45 以下
(B) 1.05 以上、1.75 以下
(C) 1.1 以上、1.9 以下
(D) 1.5 以上、2.5 以下
答案:登入後查看
統計: A(308), B(220), C(393), D(1475), E(0) #2012617
統計: A(308), B(220), C(393), D(1475), E(0) #2012617

