阿摩線上測驗
登入
首頁
>
銀行◆國文
>
112年 - 112 臺灣銀行_現職工員改僱助理辦事員甄試試題_助理辦事員:國文#120361
> 試題詳解
31.有關我國現行公文的特點敘述,下列何者錯誤?
(A)加註標點符號
(B)採直式書寫以彰寫我國主權與特色
(C)達到「簡、淺、明、確」
(D)儘量使用明白曉暢、詞意清晰語體文
答案:
登入後查看
統計:
A(5), B(177), C(4), D(8), E(0) #3253512
詳解 (共 2 筆)
回頭是岸
B2 · 2025/06/30
#6514184
✅ 正確答案: (B) 採直式書寫以彰...
(共 374 字,隱藏中)
前往觀看
1
0
神行者
B1 · 2025/01/27
#6297089
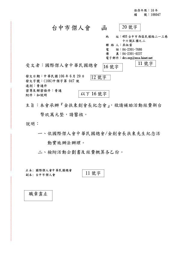
公文是用
橫式
以下圖片為公文範例
0
0
相關試題
23.連橫〈台灣通史序〉有言「婆娑之洋,美麗之島,我先王先民之景命,實式憑之。」此句意謂下列何者? (A)臺灣是先民偉大使命依託的所在 (B)臺灣人應該效法先民偉大的精神 (C)臺灣之發展憑藉先民的偉大精神 (D)臺灣人應景仰先民們的開墾精神
#3253504
24.下列「」中的成語,使用正確的選項為何? (A)這份資料被人們「郢書燕說」,繪聲繪影地形容成企業非法交易的紀錄,真是不可思議 (B)科學研究者必須具備「管窺蠡測」的精神,撇除井底之蛙的見識,才能客觀地探求真相 (C)現今人類的文明,乃「郭公夏五」等先人慘澹經營的結果,切不可妄自菲薄、詆毀古人 (D)環境變遷,更應重視林務方面的水土保持工作,嚴禁濫墾濫伐,才能成就「名山之業」
#3253505
25.甲生對面住著一對的兄弟,某天,甲生有要請對方協助,應如何稱呼對方合宜? (A)賢喬梓 (B)賢伉儷 (C)賢連襟 (D)賢昆玉
#3253506
26.「國際知名的男高音把這首經典老歌唱得□□□□」。上述空格處不適宜填的選項為何? (A)動人肺腑 (B)扣人心弦 (C)栩栩如生 (D)蕩氣迴腸
#3253507
27.「金老師在教育界春風化雨了二十多年,培養出無數人才,真是□□□□。」請問空格處適合填入的 成語為何? (A)桃李滿門 (B)人面桃花 (C)桃開連理 (D)桃李爭妍
#3253508
28.下列選項何者不適用於醫院或診所開業? (A)仁心仁術 (B)近悅遠來 (C)妙手回春 (D)華陀再世
#3253509
29.題辭「之子于歸」適合用於下列何種場合? (A)祝畢業 (B)賀金榜 (C)哀喪事 (D)慶喜宴
#3253510
30.甲有事要請乙的妹妹協助,甲對乙說:「請問可以請□□幫個忙嗎?」空格處應填入下列何者為最有 禮貌的稱呼? (A)令妹 (B)舍妹 (C)家妹 (D)汝妹
#3253511
32.「歲月跟著馬蹄不停地跑/滴答的秒針是蹄的聲音」(向陽〈歲月跟著))請問此段文字所表現出來 的閱讀感受,下列成語何者適當? (A)一日三秋 (B)光陰似箭 (C)度日如年 (D)望眼欲穿
#3253513
33.下列文句中,哪一句完全沒有錯字? (A)人生難免陷入迷罔,閱讀,可以成為走向光明未來的希望 (B)國慶煙火總是令人泫目,拍手叫好 (C)中秋將至,黑夜將懸掛一輪皎潔的明月 (D)執子之手,白頭諧老,是每一對新婚夫妻的願望
#3253514
相關試卷
114年 - 114 臺灣土地銀行_八職等行員晉升九職等評審業務測驗:國文#139046
2025 年 · #139046
114年 - 114 臺灣銀行_現職工員改僱助理辦事員甄試試題_助理辦事員:國文#133805
2025 年 · #133805
114年 - 114 臺灣土地銀行_五職等/一般金融人員、證券營業員、法務人員、檔案管理人員、護理人員、六職等/不動產法務人員、高資產財管業務企劃人員、不動產專業人員、七職等/機電工程人員、海外分行資訊人員、電子金融業務人員(一)、電子金融業務人員(二):國文#133465
2025 年 · #133465
114年 - 114-2 臺灣銀行_新進人員甄試試題_5 職等/一般金融人員(一):國文-短文寫作、邏輯推理#131781
2025 年 · #131781
114年 - 114-2 臺灣銀行_新進人員甄試試題_6 職等/建築工程規劃人員、5 職等/客服人員/採購人員/一般金融人員(一):國文-公文(函)與短文寫作#131316
2025 年 · #131316
114年 - 114 中央銀行_工友甄選試題_工友:國文(國語文常識、閱讀測驗)#130223
2025 年 · #130223
114年 - 114 臺灣土地銀行_八職等行員晉升九職等評審業務測驗:國文#129513
2025 年 · #129513
114年 - 114 臺灣銀行_新進工員甄試試題_4 職等/駕駛、2 職等/工友、工友-身心障礙組:國文(國語文常識、閱讀測驗)#129343
2025 年 · #129343
114年 - 114 財團法人中小企業信用保證基金_儲備職員甄選試題:國文#127134
2025 年 · #127134
113年 - 113 臺灣土地銀行_新進工員甄試試題:國文(含國語文常識、閱讀測驗)#124641
2024 年 · #124641