阿摩線上測驗
登入
首頁
>
建築環境控制
>
111年 - 111 專技高考_建築師:建築環境控制#111897
> 試題詳解
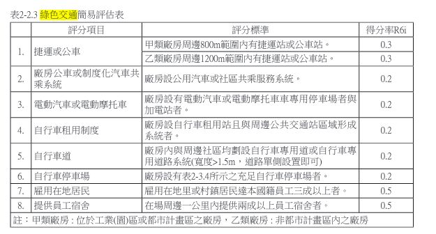
36 依據綠建築評估手冊-廠房類,下列何者不是綠色交通之評估要項?
(A)大眾交通工具,如捷運、公車
(B)非石化交通工具使用,如電動汽車、電動摩托車
(C)自行車租賃制度、自行車停車場設置
(D)人行專用步道系統規劃
答案:
登入後查看
統計:
A(19), B(44), C(40), D(324), E(0) #3025350
詳解 (共 2 筆)
Fang1995
B1 · 2022/12/06
#5673391
2019綠建築評估手冊-廠房類 "綠色交...
(共 29 字,隱藏中)
前往觀看
12
0
rabbit.cindy86
B2 · 2024/10/30
#6238597
6
0
相關試題
1 在空氣線圖中之任一點如下圖 P,若欲朝右下方向 Q 移動,下列敘述何者正確? (A)冷卻降溫 (B)加熱加濕 (C)常溫加濕 (D)加熱除濕
#3025315
2 有關建築外殼隔熱之敘述,下列何者錯誤? (A)材料的厚度若增加,則隔熱性能也會提升 (B)為提升隔熱性能,增加建築外殼的混凝土厚度是具有經濟效益的手法 (C)混凝土的熱容量較木材的熱容量大 (D)外殼開口部的遮陽百葉,設置在室外側比室內側更佳
#3025316
3 黑球溫度計量測周壁之平均輻射溫度 MRT 與下列何者無關? (A)濕度 (B)黑球溫度 (C)空氣流速 (D)氣溫
#3025317
4 某個室內無風的空間,溫度為 20℃,平均輻射溫度為 26℃,該空間的作用溫度(operative temperature)最接近多少℃? (A) 20 (B) 26 (C) 23 (D) 46
#3025318
5 若屋頂版的面積為 100 m2,整體構造材料的熱傳透率 U 值為 0.6 kcal/m2h℃,總厚度 20 cm,,則在 室內溫度為 26℃,室外氣溫為 32℃時,其熱傳透量為多少 kcal/h? (A) 72 (B) 180 (C) 360 (D) 7200
#3025319
6 當某餐廳的外部環境空氣品質良好時,下列何者不是室內空氣品質的主要評估項目? (A)甲醛等揮發性有機化合物 (B)二氧化碳 (C)一氧化碳 (D)二氧化硫
#3025320
7 行政院環境保護署所訂定的室內空氣品質標準中,下列何者未被列入管制? (A)一氧化氮 (B)二氧化碳 (C)甲醛 (D)真菌
#3025321
8 下列那些空間須維持正壓?①廁所 ②手術室 ③半導體晶圓廠之無塵室 (A)①② (B)①③ (C)②③ (D)①②③
#3025322
9 計算風力換氣的效果時,不需要下列那個參數? (A)入風處壁面的風壓係數 (B)出風處壁面的風壓係數 (C)戶外風速 (D)室內外溫度差
#3025323
10 正午太陽直射光的色溫(K)與下列何者最為接近? (A) 1000 (B) 3500 (C) 5000 (D) 6500
#3025324
相關試卷
114年 - 114 地方政府公務特種考試_三等_建築工程:建築環境控制#134768
2025 年 · #134768
114年 - 114 專技高考_建築師:建築環境控制#133656
2025 年 · #133656
114年 - 114 高等考試_三級_建築工程:建築環境控制#128436
2025 年 · #128436
113年 - 113 地方政府特種考試_三等_建築工程:建築環境控制#124242
2024 年 · #124242
113年 - 113 專技高考_建築師:建築環境控制#123797
2024 年 · #123797
113年 - 113 高等考試_三級_建築工程:建築環境控制#121160
2024 年 · #121160
112年 - 112 地方政府特種考試_三等_建築工程:建築環境控制#118170
2023 年 · #118170
112年 - 112 專技高考_建築師:建築環境控制#117529
2023 年 · #117529
112年 - 112 高等考試_三級_建築工程:建築環境控制#115529
2023 年 · #115529
111年 - 111 地方政府特種考試_三等_建築工程:建築環境控制#112403
2022 年 · #112403