阿摩線上測驗
登入
首頁
>
證照◆公共工程品管人員(土建班)
>
111年 - 111-7 公共工程品質管理訓練班(土建) 【109年4月起適用】#112074
> 試題詳解
試題詳解
試卷:
111年 - 111-7 公共工程品質管理訓練班(土建) 【109年4月起適用】#112074 |
科目:
證照◆公共工程品管人員(土建班)
試卷資訊
試卷名稱:
111年 - 111-7 公共工程品質管理訓練班(土建) 【109年4月起適用】#112074
年份:
111年
科目:
證照◆公共工程品管人員(土建班)
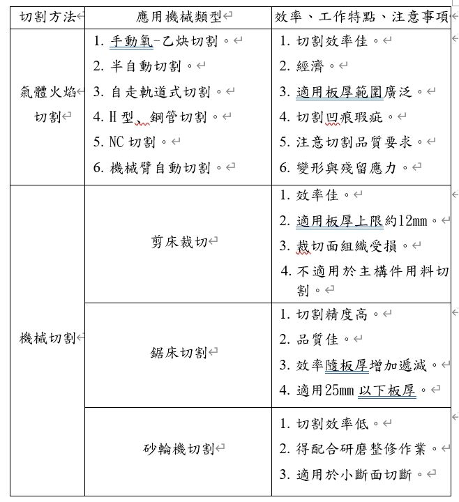
37. 以下何者非鋸床切割的作業特性及工作性?
(A)切割精度高
(B)效率隨板厚增加遞減
(C)適用25mm以下板厚
(D)變形及殘留應力。
正確答案:
登入後查看