阿摩線上測驗
登入
首頁
>
基礎醫學(包括解剖學、生理學與病理學)
>
96年 - 096年第一次專技高考 基礎醫學(包括解剖學、生理學與病理學)更正#49884
> 試題詳解
試題詳解
試卷:
96年 - 096年第一次專技高考 基礎醫學(包括解剖學、生理學與病理學)更正#49884 |
科目:
基礎醫學(包括解剖學、生理學與病理學)
試卷資訊
試卷名稱:
96年 - 096年第一次專技高考 基礎醫學(包括解剖學、生理學與病理學)更正#49884
年份:
96年
科目:
基礎醫學(包括解剖學、生理學與病理學)
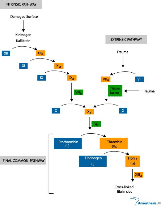
43 有關凝血機制特性之敘述,下列何者錯誤?
(A)有內生性及外生性兩種活化路徑
(B)可生成凝血酶(thrombin)將纖維蛋白原(fibrinogen)轉化成纖維蛋白(fibrin)
(C)凝血酶也可活化血小板
(D)凝血酶可活化凝血因子 V 進而安定纖維蛋白
正確答案:
登入後查看
詳解 (共 3 筆)
ンームヨ
B1 · 2018/11/12
推薦的詳解#3068520
未解鎖
D. 是第13因子安定纖維蛋白
(共 18 字,隱藏中)
前往觀看
6
0
Goal
B3 · 2020/06/09
推薦的詳解#4048601
未解鎖
凝血酶的作用
(共 9 字,隱藏中)
前往觀看
4
0
MoAI - 您的AI助手
B4 · 2025/12/10
推薦的詳解#7221249
未解鎖
你好!這是一題關於生理學與血液學中「凝血...
(共 2478 字,隱藏中)
前往觀看
0
0