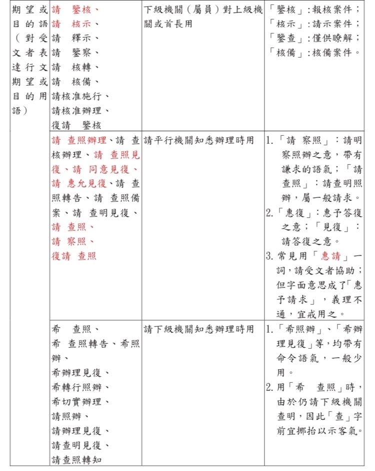
47 行政院環境保護署行文各縣市環境保護局,其期望或目的語正確的用法是:
(A)簽請核示
(B)復請鑒核
(C)請切實辦理
(D)請惠允見復
答案:登入後查看
統計: A(104), B(111), C(1296), D(343), E(0) #2099557
統計: A(104), B(111), C(1296), D(343), E(0) #2099557
