阿摩線上測驗
登入
首頁
>
中油◆火災學概要、消防法規
>
113年 - 113 台灣中油股份有限公司_僱用人員甄試試題_消防類:火災學概要、消防法規#123143
> 試題詳解
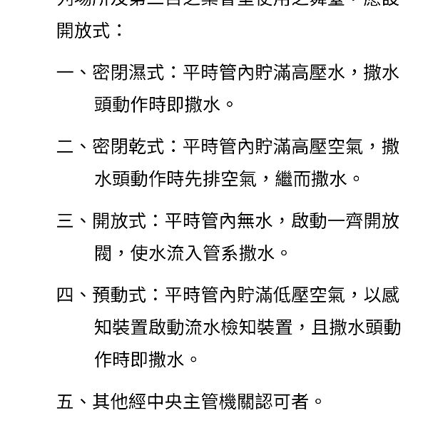
47.依「各類場所消防安全設備設置標準」規定,集會堂使用之舞臺在設置自動撒水設備時,應選擇下列何者?
(A)密閉濕式
(B)密閉乾式
(C)開放式
(D)預動式
答案:
登入後查看
統計:
A(50), B(30), C(353), D(32), E(0) #3325333
詳解 (共 2 筆)
所有解答僅供參考 喜歡請按讚
B1 · 2024/10/15
#6230005
(C) 開放式。根據「各類場所消防安全設...
(共 70 字,隱藏中)
前往觀看
7
1
JONE Coach
B2 · 2024/11/30
#6261332
甲1建物及甲2的集會堂之 舞台,
ㅤㅤ
自動撒水只能使用開放式
2
1
相關試題
1.下列現象何者屬於氧化還原反應? (A)食品發酵 (B)木炭燃燒 (C)食鹽溶解 (D)乙烯單體製造聚乙烯
#3325287
2.下列描述何者適用於燃燒反應現象? a.是一種放熱反應 b.是一種吸熱反應 c.是一種 絕熱反應 d.反應釋放的熱量小於向環境散失的熱量。 (A)ab (B)ac (C)ad (D)bc
#3325288
3.下列含氧物質,在空氣中,何者只需溫度達到燃點且濃度足夠時即可燃燒? (A)CaCO3 (B)Al2O3 (C)CO (D)MgO
#3325289
4.下列有關火災時的描述何者正確? (A)發生火災時,對人傷害最大的是燒傷 (B)濃煙才是火災中導致人們死亡的最大危險因素 (C)水霧適用於電器行火災 (D)輕度吸入性損傷多限於口鼻腔和咽部
#3325290
5.建築物火災主要起火原因包含了爐火烹調、電氣因素、遺留火種及縱火等,而遺留火種則以何者發生頻率最高? (A)菸蒂 (B)蚊香 (C)蠟燭 (D)線香
#3325291
6.燃燒物質進行過程需要多少%氧氣濃度才能持續燃燒? (A)8% (B)10% (C)12% (D)15%
#3325292
7.木材的化學成分中,燃燒時形成焦炭比率最多的是: (A)纖維素 (B)半纖維素 (C)膠質 (D)木質素
#3325293
8.所謂微火源,係指無火焰之火種,且體積甚小之火源,不包括下列何者? (A)火花 (B)熱表面 (C)線香 (D)煙蒂
#3325294
9.氣體本身受到壓縮,增高溫度時,亦可發火,此稱為: (A)絕熱壓縮 (B)等溫壓縮 (C)等容壓縮 (D)高溫壓縮
#3325295
10.使用二氟一氯一溴甲烷(CF2ClBr)滅火的主要作用是中斷燃燒的連鎖反應,這是屬於下列何種滅火方法? (A)冷卻法 (B)窒息法 (C)移除法 (D)抑制法
#3325296
相關試卷
114年 - 114 台灣中油股份有限公司_僱用人員甄試試題_消防類:火災學概要、消防法規#136735
2025 年 · #136735
113年 - 113 台灣中油股份有限公司_僱用人員甄試試題_消防類:火災學概要、消防法規#123143
2024 年 · #123143
111年 - 111 中油僱用人員甄試_消防類:火災學概要、消防法規#115948
2022 年 · #115948
110年 - 110 中油僱用人員甄試_消防類:火災學概要、消防法規#105846
2021 年 · #105846
109年 - 109 中油僱用人員甄試_消防類:火災學概要、消防法規#95048
2020 年 · #95048
108年 - 108 台灣中油股份有限公司雇用人員甄試:火災學概要、消防法規#80970
2019 年 · #80970
107年 - 107 台灣中油股份有限公司雇用人員甄試:火災學概要、消防法規#73310
2018 年 · #73310
106年 - 中油雇用人員/火災學概要.消防法規-B卷#67279
2017 年 · #67279
105年 - 105-中油雇員-火災學與消防法規#57363
2016 年 · #57363
105年 - 104-中油雇員消防類火災學與消防法規#57119
2016 年 · #57119