阿摩線上測驗 登入

試題詳解

試卷:98年 - 98 經濟部所屬事業機構_新進職員甄試試題_電機、儀電、通信:1.電路學 2.電子學#136994 | 科目:國營事業◆1.電路學 2.電子學

試卷資訊

試卷名稱:98年 - 98 經濟部所屬事業機構_新進職員甄試試題_電機、儀電、通信:1.電路學 2.電子學#136994

年份:98年

科目:國營事業◆1.電路學 2.電子學

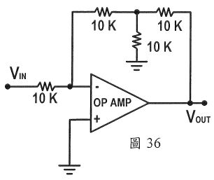
56. 如圖36輸入電壓 =+2 V,計算 OP放大器電路之輸出=?


(A) -6 V
(B) -3 V
(C) +1 V
(D) +2 V

正確答案:登入後查看