阿摩線上測驗
登入
首頁
>
職能治療學概論
>
107年 - 107-2 專技高考_職能治療師:職能治療學概論(包括職能治療之歷史、哲學、角色與功能、理論基礎、倫理與規範、行政管理)#70413
> 試題詳解
59.依據臨床職能治療師能力進階審核標準,從第幾層級開始可參與設計專業管理方案?
(A)OT1
(B)OT2
(C)OT3
(D)OT4
答案:
登入後查看
統計:
A(43), B(330), C(774), D(62), E(0) #1839327
詳解 (共 3 筆)
我是誰?
B2 · 2019/01/20
#3172248
73
0
hans2008819
B1 · 2018/09/12
#2991760
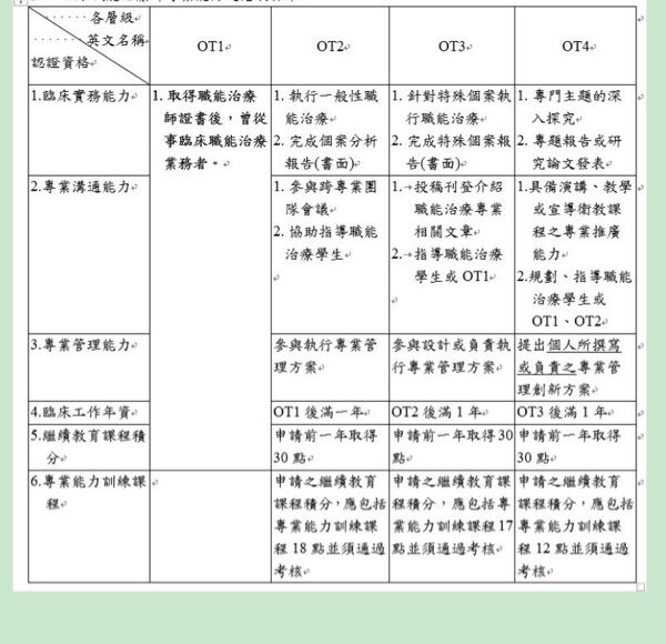
臨床職能治療師專業能力進階制標準 OT...
(共 484 字,隱藏中)
前往觀看
24
0
wen 邀請碼170811
B3 · 2026/03/13
#7315531
1
0
相關試題
1.下列何者不是雙金字塔管理模式(dual-pyramid management form)的特色? (A)可促進專業人員間的溝通 (B)有較好的每日職務執行效率 (C)方便專業內的成效評估 (D)方便不同專業間進行整合
#1839269
2.有關職能治療價值論(axiology)的核心概念,下列何者錯誤? (A)尊重所有人基本的尊嚴 (B)看重個案本身的觀點、主觀感受,而非家屬建議 (C)每個人都有可體驗到安適感的內在潛能 (D)在醫病關係中展現同理心與關懷
#1839270
3.有關美國職能治療發展史之敘述,下列何者錯誤? (A)因neurodevelopmental theories 而促進sensorimotor therapies之發展 (B)美國因Individuals with Disabilities Education Act(IDEA)而促進身心障礙者的就學與就業機會 (C)美國因Americans with Disabilities Act(ADA)而促進身心障礙者的就學與就業機會 (D)美國職能治療學校系統之建立與Education for Handicapped Children Act 無關
#1839271
4.下列何者為哲學形而上要素(metaphysical component)所衍生之職能治療核心觀念? (A)職能治療以全人方式看待人類 (B)每一個人都有調適的潛能 (C)職能治療以人道為基礎 (D)職能同時是方法也是目的
#1839272
5.有關18、19世紀職能治療創始前期的敘述,下列何者錯誤? (A)開始重視邏輯思維並最終影響了現代職能治療實證介入模式 (B)安置機構運動(settlement house movement)影響了職能治療的許多觀念 (C)重大影響人物包括Adolf Meyer和Philippe Pinel (D)因工業革命而使職能治療開始發展義肢與輔具
#1839273
6.尊嚴(dignity)為職能治療核心價值與態度之一。下列有關職能治療師的行為敘述,何者代表尊嚴? (A)表現謹慎且具良好的判斷及辨別能力 (B)以公正及不偏心的態度對待所有個案 (C) 遵守管理實務的法律並尊重個案合法權利 (D)具備同理心並且尊重每一個案之獨特性
#1839274
7.審慎(prudence)為職能治療核心價值與態度之一。下列有關職能治療師之敘述,何者代表審慎? (A)以負責、誠實及正確的行為表現維持專業能力 (B)以公正及不偏心的態度對待所有個案 (C)表現謹慎且具良好的判斷及辨別能力 (D)遵守管理實務的法律
#1839275
8.下列那一項哲學理論最適宜用以檢視職能治療行為的正當性? (A)本體論(ontology) (B)詮釋論(hermeneutics) (C)認識論(epistemology) (D)價值論(axiology)
#1839276
9.二十世紀初葉有關職能治療發展的重要人物之敘述,下列何者正確? (A)George Edward Barton因個人經歷失能的狀況,決定改善康復期個案的困境 (B)Susan Tracy倡導高教育標準,並主張訓練有能力的從業人員 (C)Susan Cox Johnson對職能治療的影響力,在於職業復健及結核病的治療方面 (D)Thomas Kidner著有「傷殘職能的研究」一書
#1839277
10.職能治療專業於西元那一個時期開始發展義肢及裝具的技術? (A)1900~1919年 (B)1920~1939年 (C)1940~1959年 (D)1960~1979年
#1839278
相關試卷
114年 - 114 專技高考_職能治療師:職能治療學概論(包括職能治療之歷史、哲學、角色與功能、理論基礎、倫理與規範、行政管理)#128926
2025 年 · #128926
113年 - 113 專技高考_職能治療師:職能治療學概論(包括職能治療之歷史、哲學、角色與功能、理論基礎、倫理與規範、行政管理)#121651
2024 年 · #121651
112年 - 112 專技高考_職能治療師:職能治療學概論(包括職能治療之歷史、哲學、角色與功能、理論基礎、倫理與規範、行政管理)#115858
2023 年 · #115858
111年 - 111 專技高考_職能治療師:職能治療學概論(包括職能治療之歷史、哲學、角色與功能、理論基礎、倫理與規範、行政管理)#109891
2022 年 · #109891
110年 - 110 專技高考_職能治療師:職能治療學概論(包括職能治療之歷史、哲學、角色與功能、理論基礎、倫理與規範、行政管理)#99960
2021 年 · #99960
109年 - 109-2 專技高考_職能治療師:職能治療學概論(包括職能治療之歷史、哲學、角色與功能、理論基礎、倫理與規範、行政管理)#89197
2020 年 · #89197
109年 - 109-1 專技高考_職能治療師:職能治療學概論(包括職能治療之歷史、哲學、角色與功能、理論基礎、倫理與規範、行政管理)#82810
2020 年 · #82810
108年 - 108-2 專技高考_職能治療師:職能治療學概論(包括職能治療之歷史、哲學、角色與功能、理論基礎、倫理與規範、行政管理)#78207
2019 年 · #78207
108年 - 108-1 專技高考_職能治療師:職能治療學概論(包括職能治療之歷史、哲學、角色與功能、理論基礎、倫理與規範、行政管理)#74586
2019 年 · #74586
107年 - 107-2 專技高考_職能治療師:職能治療學概論(包括職能治療之歷史、哲學、角色與功能、理論基礎、倫理與規範、行政管理)#70413
2018 年 · #70413