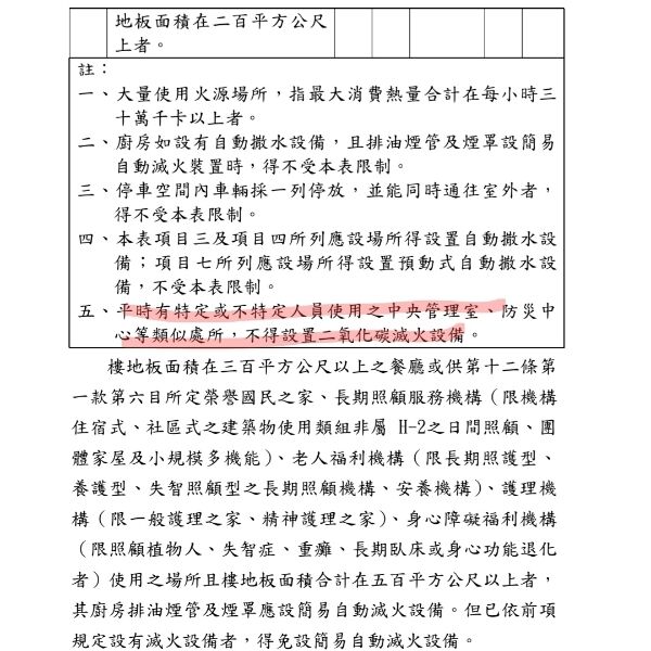
6 依各類場所消防安全設備設置標準規定,平時有特定或不特定人員使用之中央管理室、防災中心等類似處所,不得設置下列那一種滅火設備?
(A)乾粉
(B)預動式自動撒水
(C)二氧化碳
(D)鹵化烴
答案:登入後查看
統計: A(59), B(134), C(1722), D(244), E(0) #3250406
統計: A(59), B(134), C(1722), D(244), E(0) #3250406
詳解 (共 4 筆)
#6252730
二氧化碳的理論滅火濃度28.6% 〔需求二氧化碳體積為空間體積的四成,此時二氧化碳濃度0.4/(1+0.4)=28.6%〕
而設計濃度通常抓34%以上 (再多兩成的餘裕 28.6%*1.2=34%)
ㅤㅤ
但二氧化碳達20%就能讓人在短時間內死亡,即使是理論滅火濃度都超過致死濃度。
因此平時有人之空間不得設置二氧化碳系統
這就是設置標準18條附表的立法理由
二氧化碳除了會降低氧氣濃度以外也具有生理毒性。因此IG-541這種惰性氣體可以設置在有人的場所,但二氧化碳不行。

ㅤㅤ
ㅤㅤ
23
0
#6358848

7
1