6 張先生因高處跌下導致脊髓損傷住院,護理師可經由下列何種反射出現,而知張先生已渡過脊髓休克 期?
(A)作嘔反射
(B)肛門反射
(C)頭眼反射
(D)角膜反射

答案:登入後查看
統計: A(115), B(1994), C(163), D(130), E(0) #3138355

詳解 (共 5 筆)

#5905293
11
0
#5939007
脊髓休克 1.脊髓受到損傷→數分鐘內脊...
(共 173 字,隱藏中)
前往觀看
10
0
#6239139
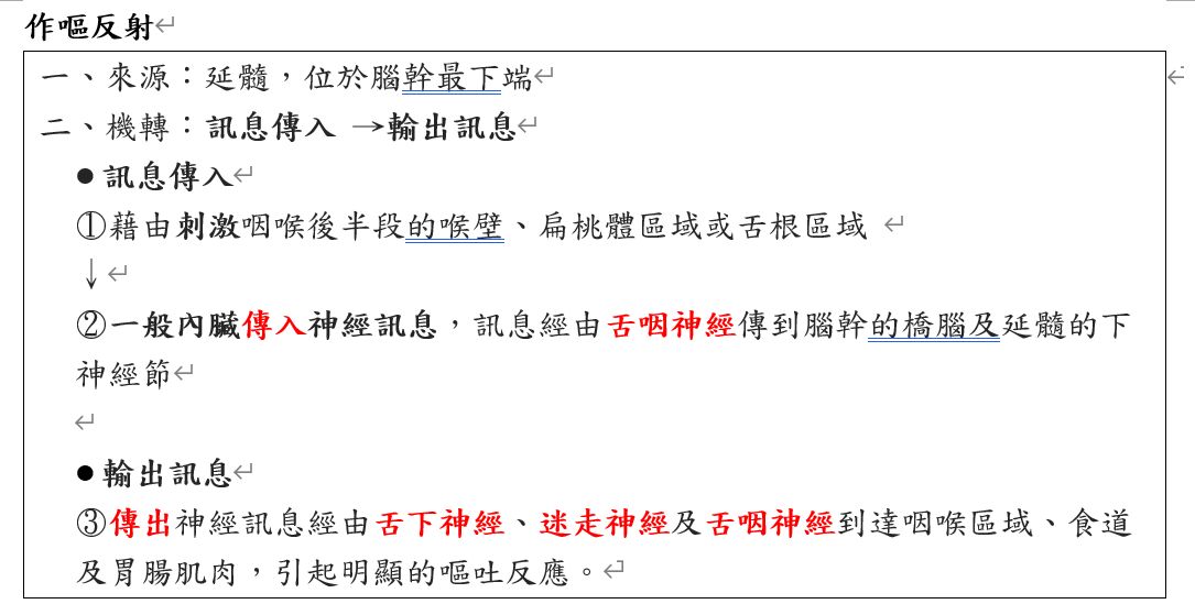
(A) 作嘔反射
由腦幹控制,並不依賴脊髓反射弧,用於檢查腦幹的功能狀態。
(B) 肛門反射
自發性反應,常用來評估脊髓休克是否結束。此反射涉及刺激肛門周圍皮膚,通常會引起肛門括約肌的收縮。脊髓損傷後,患者在脊髓休克期可能會喪失肛門反射,隨著神經系統逐漸恢復,肛門反射的重新出現則意味著脊髓休克結束。因此,觀察到肛門反射的恢復,是脊髓損傷患者脊髓休克已經結束的重要指標。
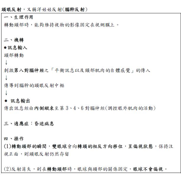
(C) 頭眼反射
頭眼反射(doll's eye reflex)腦幹反射,與脊髓反射無關。患者在頭部轉動時,若眼球保持穩定凝視(即眼睛的視線在頭部轉動的相反方向上保持固定),這是一種正常的頭眼反射,反映腦幹特定部位的功能完整,尤其是與眼球運動有關的腦幹神經核和前庭系統功能正常。當腦幹功能受損,特別是昏迷患者,頭眼反射可能會減弱或消失。如果在轉動患者頭部時眼球無法保持穩定凝視,跟隨頭部的方向轉動,則顯示腦幹功能可能受損。
(D) 角膜反射
由三叉神經和面神經控制,屬於腦神經反射,主要用來檢查腦幹的健康狀況。
5
0
#5905343
5
0
#5905311
3
0

私人筆記 (共 4 筆)

私人筆記#5414742
未解鎖
張先生因高處跌下導致脊髓損傷住院,護理...


(共 93 字,隱藏中)
前往觀看
11
0
私人筆記#5515756
未解鎖
針對此題補充: 除了答案的肛門反射之外,...
(共 53 字,隱藏中)
前往觀看
7
0
私人筆記#5384631
未解鎖
脊髓休克期結束後,肛門反射恢復。 ...
(共 53 字,隱藏中)
前往觀看
2
0
私人筆記#5379039
未解鎖
脊髓性休克症狀:a.受傷部位以下之感覺、...
(共 161 字,隱藏中)
前往觀看
2
0