阿摩線上測驗
登入
首頁
>
獸醫病理學
>
105年 - 105-2 專技高考_獸醫師:獸醫病理學#54627
> 試題詳解
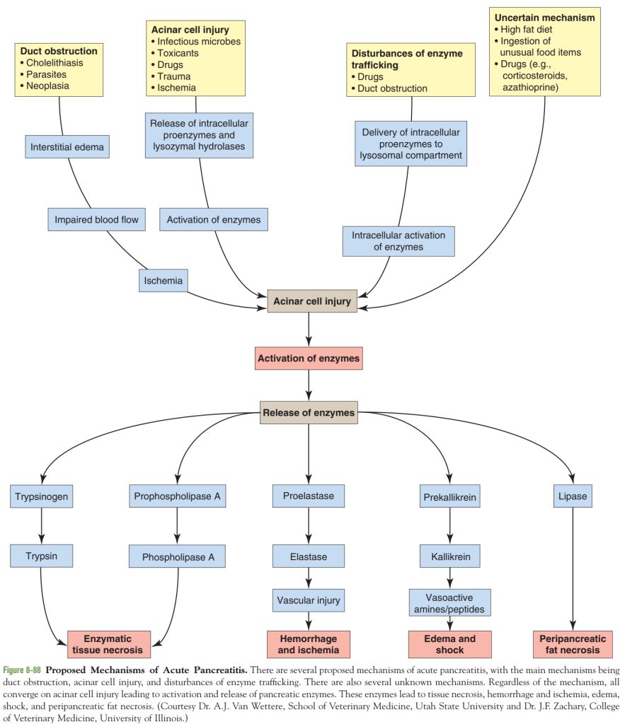
62.有關犬急性胰臟炎 的敘述,何者正確 ?①常因感染所致 ②其病變包含壞死、出血、水腫及炎症 ③常見脂肪皂化及壞死病 變
(A)僅①②
(B)僅①③
(C)僅②③
(D)①②③
答案:
登入後查看
統計:
A(88), B(123), C(2169), D(423), E(0) #1375507
詳解 (共 2 筆)
志維
B1 · 2017/07/20
#2352514
膽囊炎-大多細菌性胰臟炎-大多非細菌性
(共 21 字,隱藏中)
前往觀看
60
1
世界偉人財神總統
B2 · 2020/02/14
#3779620
病理第六版p466
8
1
相關試題
43.凍傷引起的壞疽是因為: (A)極低溫引起周邊小動脈極度收縮及微血管受損 (B)極低溫直接冷凍、冰晶撐破細胞及血管受損 (C)凝固壞死加上後續的梭狀桿菌感染 (D)凝固壞死加上後續腐敗菌所造成的液化反應
#1375488
44.一般組織切片下血色素 (hematin) 堆積的相關敘述, 何者正確 ?①是一種福馬林血色素,可能因未使用中性福馬林固定組 織所致 ②草食動物可能因肝吸蟲(Fascioloides magna)在肝臟移行所致 ③猿猴可能因感染肺蟎(Pneumonyssus simicola)所致 (A)僅①② (B)僅①③ (C)僅②③ (D)①②③
#1375489
45.下列何者會呈現intravascular hydrostatic pressure,導致繼發性水腫? (A)右心衰竭導致portal hypotension (B)左心衰竭導致pulmonary hypotension (C)hepatic fibrosis (D)sporotrichosis
#1375490
46.下列何者不會呈現局部甚至全身繼發性水腫? (A)pulmonary neoplastic mass (B)congenital lymphatic hyperplasia (C)renal afferent lymphatic duct obstruction (D)lymphangitis of inguinal lymph nodes
#1375491
47.下列何者,在組織發炎時與疼痛產生最有關係? (A)histamine (B)bradykinin (C)serotonin (D)leukotrienes
#1375492
48.下列何者不是主要致腫瘤病毒? (A)反轉錄病毒(retrovirus) (B)疱疹病毒(herpesvirus) (C)乳突狀瘤病毒(papillomavirus) (D)冠狀病毒(coronavirus)
#1375493
49.下列何種抗體常用來確認腫瘤為上皮細胞起源? (A)anti-cytokeratin (B)anti-desmin (C)anti-MHC class I (D)anti-MHC class II
#1375494
50.犬腹部皮膚出現小型團塊,切片病變如下,診斷為: (A)肥大細胞瘤 (B)混合型乳腺瘤 (C)基底細胞瘤 (D)毛髮母細胞瘤
#1375495
51.下列何種疾病較少引發血管炎? (A)非洲馬疫 (B)貓傳染性腹膜炎 (C)藍舌病 (D)假性狂犬病
#1375496
52.下列何種疾病或病變的發生與血管炎無關? (A)維生素E及硒缺乏所引發之桑葚心 (B)沙門氏桿菌症所引發之副傷寒小結 (C)豬丹毒所引發之菱型斑 (D)大腸桿菌所引發之水腫病
#1375497
相關試卷
114年 - 114 公務升官等考試_薦任_獸醫:獸醫病理學#133107
2025 年 · #133107
114年 - 114 專技高考_獸醫師:獸醫病理學#128959
2025 年 · #128959
113年 - 113 專技高考_獸醫師:獸醫病理學#121673
2024 年 · #121673
112年 - 112 專技高考_獸醫師:獸醫病理學#115857
2023 年 · #115857
111年 - 111 專技高考_獸醫師:獸醫病理學#109876
2022 年 · #109876
110年 - 110 公務升官等考試_薦任_獸醫:獸醫病理學#103430
2021 年 · #103430
110年 - 110 專技高考_獸醫師:獸醫病理學#99944
2021 年 · #99944
109年 - 109-2 專技高考_獸醫師:獸醫病理學#89213
2020 年 · #89213
109年 - 109-1 專技高考_獸醫師:獸醫病理學#82788
2020 年 · #82788
108年 - 108 公務升官等考試_薦任_獸醫:獸醫病理學#80181
2019 年 · #80181