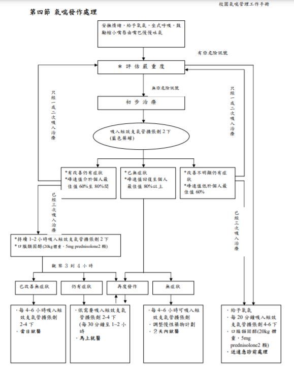
65. 氣喘急性發作之居家處置,何者有誤?
(A)應先安撫兒童情緒
(B)可以先給予氧氣、教導採坐式呼吸、縮小嘴唇由嘴巴慢慢吐氣
(C)如果尖峰呼氣流速計(PEFR) <60% 可以依醫囑使用短效型支氣管擴張劑以及口服類固醇
(D)馬上口服欣流(singulair)。
答案:登入後查看
統計: A(3), B(114), C(21), D(154), E(0) #2169310
統計: A(3), B(114), C(21), D(154), E(0) #2169310
