7.下列何者不是自行查核負責人之職責?
(A)選定查核項目及範圍
(B)選定自行查核日期
(C)分配查核工作
(D)自行查核執行情形之考核
答案:登入後查看
統計: A(125), B(104), C(112), D(1331), E(0) #3026047
統計: A(125), B(104), C(112), D(1331), E(0) #3026047
詳解 (共 4 筆)
#5955300
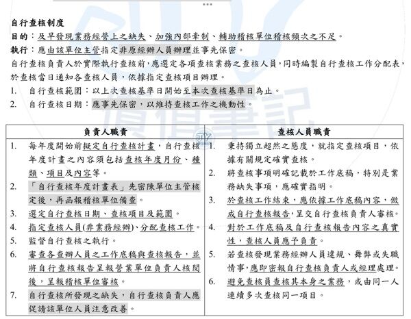
負責人職責
(1)每年度開始前擬定自行查核計畫。
(2)選定自行查核日期。
(3)選定查核項目及範圍。
(4)指定查核人員(非業務經辦) 。
(5)分配查核工作。
(6)監督自行查核之執行。
(7)審查各查辦人員之工作底稿與查核報告,並將自行查核報告呈報營業單位負責人核閱後,呈報稽核單位審核。
查核人員職責:根據工作底稿編製查核報告
自行查核負責人職責:審查查核人員的工作底稿與查核報告
6
0
#6196462
(D)自行查核執行情形之考核是稽核單位的職責
5
0
#6303589

1
0