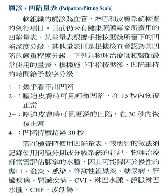
80.壓陷性淋巴水腫的分期3+代表下列何者意義?
(A)輕度壓陷,約15秒內恢復正常
(B)較深的壓陷,約30秒內恢復正常
(C)壓陷超過30秒恢復正常
(D)壓陷超過60秒恢復正常
答案:登入後查看
統計: A(93), B(1504), C(1456), D(730), E(0) #1944990
統計: A(93), B(1504), C(1456), D(730), E(0) #1944990
詳解 (共 4 筆)
#6278795
o'sullivan 7e中文 P542

10
0