阿摩線上測驗
登入
首頁
>
教甄◆冷凍空調科
>
111年 - 111 臺北市市立高級中等學校正式教師聯合甄選:冷凍科#107350
> 申論題
題組內容
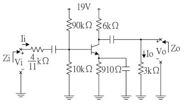
3. BJT共射極放大電路如下圖所示,
,試求(11)輸入 阻抗Z
i
(3分),(12)輸出阻抗 Z
o
(3分),(13)電壓增益
(2分)(14)電流增 益
(2分)
11
相關申論題
1
#459224
2
#459225
3
#459226
4
#459227
5
#459228
6
#459229
7
#459230
8
#459231
9
#459232
10
#459233
相關試卷
111年 - 111 高雄市市立高級中等學校聯合教師甄選試題:冷凍空調科#108257
111年 · #108257
111年 - 111 臺北市市立高級中等學校正式教師聯合甄選:冷凍科#107350
111年 · #107350
109年 - 109 高雄市市立高級中等學校聯合教師甄選:冷凍空調科#87883
109年 · #87883
108年 - 高雄市高中教師聯招甄選-冷凍空調科#76511
108年 · #76511