(二) 根據內政部消防署統計分析數據顯示,電氣因素為臺灣歷年火災原因之首,電 氣因素含括電氣用品使用不當(慎)及電線走火而致災;試述各種電線走火的 原因?防火宣導時,應如何教育民眾正確使用電氣產品之插頭及插座與延長線 及電器電線之觀念,以達電氣火災的防範對策?
詳解 (共 2 筆)
詳解

詳解
電氣火災長年為國內火災常見發生原因之一,常因人為疏失、使用不當或保養不善等因素導致。以下分別敘述電線走火之原因以及電氣火災防範對策。
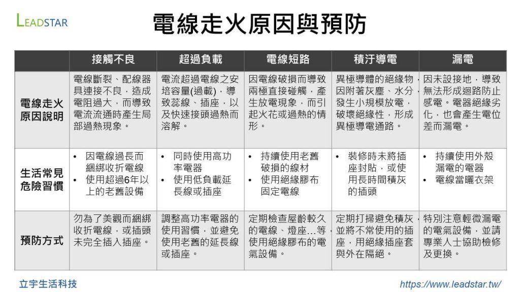
(一). 電線走火 : 泛指電電線路所引起之火災事故,其原因有過負載、短路、半斷線、接觸不良、積污導電現象及接地故障(漏電),以下分別敘述。
- 過負載 : 電流如超過安培容量時,因焦耳熱關係,導致芯線產生過熱。
- 短路 : 電線的絕緣物破損時,電線上流通的電流未經過用電負載,即經由破損處裸露之正負極導線相互接觸而短路,引燃附近可燃物,導致火災。
- 半斷線 : 花線類導線之芯線發生斷裂,但斷裂之一部分尚有接觸,或未完全斷裂,還留有部分完整狀態,皆稱半斷線。此種半斷線導線通電時,在斷線處的導體截面積減少,導體的電阻值相對增高,造成電流流經此處時產生過熱,亦同時產生電氣火花,使得導線絕緣及周圍可燃物起火燃燒。
- 接觸不良 : 電線間之接續部或配線器具與電線接續部不良,因接觸電阻之故,當電流流經此處時產生過熱。
- 積污導電現象 : 承受電壓的異極導體間,雖有絕緣物存在,若該絕緣物表面附著有水分、灰塵等少量電解質物質,在這些附著物之間發生小規模放電,絕緣物表面因而流通電流,形成異極電流通路。
- 接地故障 (漏電) : 非接地導體觸及接地體而與大地連接,形成接地回路。
(二). 電線通過大電流到燃燒反應,所需經過之階段如下 :
- 引火階段 : 當電線通過兩倍容許電流值,電線表面棉織物內之合成物即告熔解而生白煙,若持續一段時間,電線表面合成物減少,棉織物變得鬆弛;當電線通過三倍容許電流值,內部橡膠被覆即行熔解,並由棉織物間流出,此時點火即會引燃,稱為第一階段引火階段。
- 著火階段 : 電流量更超引火階段,橡膠成為液狀激烈噴出,整個被覆即行著火,露出內部熾熱芯線而接觸空氣變為暗紅色,此階段稱為著火階段。
- 發火階段 : 電流量持續加大,超過著火階段於芯線熔斷前被覆即行發火,此階段稱為發火階段。
- 瞬間融斷 : 大電流於瞬間通過,不但芯線熔斷並衝破被覆,使銅線飛散,此種情形除銅線噴出外,外觀並無任何變化,此階段稱為瞬間熔斷階段。
(三). 電線走火之防範措施 :
- 拔下電源插頭時,應手握插頭位置,不可直接拉扯電線,此舉會造成電線內部芯線斷裂。
- 電線不可壓在重物或家具下或易遭踩踏之位置。
- 使用延長線,不可將其綑綁,由於散熱不易會造成絕緣熔解而短路。
- 延長線避免置於高溫爐具等熱源附近,因高溫會造成絕緣熔解而短路。
- 延長線應在其容許之負載量之下使用,不可在同一個插座或延長線上接用過多家電。
- 使用高耗電之電器,如微波爐、烤箱等,嚴禁使用延長線。
- 使用中的延長線有發燙或異味產生時,為過負載之現象,應立即停止使用。
- 老舊、破損之延長線應及時更換,其易造成短路。