阿摩線上測驗
登入
首頁
>
公職◆資料結構
>
102年 - 102年司法人員特考三等資料結構#44087
> 申論題
題組內容
五、
⑵建立一紅黑樹,其數字依序為 10、72、14、68、20、58、30、50、65、63。(10 分)
相關申論題
⑴假設有 8 個排序好的數列(如圖 1),請建構一 loser tree 並顯示取出前 4 個最小 值之 loser tree 變化。(16 分)
#144078
⑵請說明 loser tree 和 winner tree 差異為何?(4 分)
#144079
⑴請利用 dfn(depth-first number)及 low(the lowest depth-first number)值,找出 圖 2 所有之關節點(articulation points)。假設利用深度優先搜尋法(depth first search)讀取節點之順序為 4-2-1-3-5-6-8-9-7,也就是節點 4 之 dfn 值為 1,節點 2 之 dfn 值為 2,節點 1 之 dfn 值為 3,依此類推。(15 分)
#144080
⑵請說明如何判斷那一節點為關節點?low 計算之公式為何?(5 分)
#144081
⑴請以 3-tuple form(i, j, value)來表示此矩陣 M。(6 分)
#144082
⑵針對⑴之 3-tuple form,請設計一有效率而時間複雜度不大於 O(columns+terms) 之快速矩陣轉置(fast matrix transposing)演算法。其中 columns 為欄的數目, terms 為非零項目的數目。以圖 3 所示,columns=4、terms=6。(14 分)
#144083
⑴請設計一演算法,將一個二元樹(binary tree)每一節點之左子樹和右子樹對調(swap), 如下圖 4 所示。(8 分)
#144084
⑵假設一 n 個 nodes 之 k-ary tree(即分支度為 k 之樹)T,每一個 node 有一固定大 小之欄位如下,請說明共有多少欄位是 Null?(8 分)
#144085
⑴請說明紅黑樹(red-black tree)之特性。(4 分)
#144086
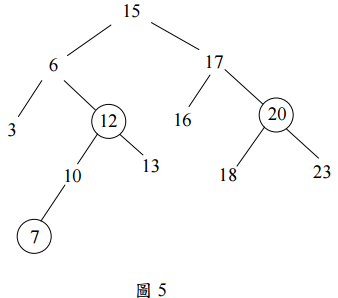
⑶請一步一步刪除圖 5 紅黑樹之節點,依序為 10、18、3、16、13、12、17。其中 在圖 5 之節點 7、12、20 為紅色節點。(10 分)
#144088
相關試卷
115年 - 115 關務特種考試_三等_資訊處理(選試英文):資料結構#138980
115年 · #138980
115年 - 115 身心障礙特種考試_三等_資訊處理:資料結構#138979
115年 · #138979
114年 - 114 地方政府公務特種考試_三等_資訊處理:資料結構#134706
114年 · #134706
114年 - 114 公務升官等考試_薦任_資訊處理:資料結構#133251
114年 · #133251
114年 - 114 高等考試_三級_資訊處理:資料結構#128753
114年 · #128753
114年 - 114 關務特種考試_三等_資訊處理(選試英文):資料結構#126563
114年 · #126563
114年 - 114 身心障礙特種考試_三等_資訊處理:資料結構#126562
114年 · #126562
113年 - 113 地方政府公務、離島地區公務特種考試_三等_資訊處理:資料結構#124511
113年 · #124511
113年 - 113 高等考試_三級_資訊處理:資料結構#121217
113年 · #121217
113年 - 113 關務特種考試_三等_資訊處理(選試英文):資料結構#119489
113年 · #119489