阿摩線上測驗
登入
首頁
>
1.電路學 2.電子學
> 104年 - 104年司法三等電子學與電路學#43050
104年 - 104年司法三等電子學與電路學#43050
科目:
1.電路學 2.電子學 |
年份:
104年 |
選擇題數:
0 |
申論題數:
7
試卷資訊
所屬科目:
1.電路學 2.電子學
選擇題 (0)
申論題 (7)
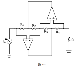
【已刪除】一、請寫出如圖一所示含有兩個運算放大器之電路的五個節點電壓方程式;並說明為什麼 解出的變數為五個節點電壓變數時,其中兩個節點電壓方程式可以不用寫?(20 分)
【已刪除】二、如圖二所示的電流鏡電晶體電路中,請詳細說明為什麼左邊電晶體需要把集極和基 極連接起來?另外,如果要改變想要得到的電流大小,請問電路要如何改變?理由 為何?(20 分)
三、試詳細推導兩個電壓式電路可串接的條件及兩個電流式電路可串接的條件分別為何? (20 分)
⑴ V
s1
=V
s2
=10 V。(7 分)
⑵ V
s1
=-V
s2
=10 V。(7 分)
⑶ V
s1
=20 V,V
s2
=10 V。(6 分)
【已刪除】五、如圖四所示,試以時域分析法,求輸出信號 v
ab
(t)。(20 分)
相關試卷
115年 - 115 關務特種考試_三等_電機工程(選試英文):電子學與電路學#138947
115年 · #138947
114年 - 114 司法、調查特種考試_三等_檢察事務官電子資訊組、電子科學組:電子學與電路學#129595
114年 · #129595
114年 - 114 關務特種考試_三等_電機工程(選試英文):電子學與電路學#126652
114年 · #126652
113年 - 113 司法、調查特種考試_三等_檢察事務官電子資訊組、電子科學組:電子學與電路學#122097
113年 · #122097
113年 - 113 關務特種考試_三等_電機工程(選試英文):電子學與電路學#119480
113年 · #119480
112年 - 112 台灣電力公司_大學及研究所獎學金甄選試題_電驛:電路學及電子學#129470
112年 · #129470
112年 - 112 司法、調查特種考試_三等_檢察事務官電子資訊組、電子科學組:電子學與電路學#116222
112年 · #116222
112年 - 112 關務特種考試_三等_電機工程:電子學與電路學#113915
112年 · #113915
111年 - 111 司法、調查特種考試_三等_檢察事務官電子資訊組、電子科學組:電子學與電路學#110322
111年 · #110322
111年 - 111 關務特種考試_三等_電機工程:電子學與電路學#107561
111年 · #107561