所屬科目:捷運◆電子概論
1.積體電路中,依邏輯閘數目之多寡分類,下列敘述何者 不正確 ?(A)ULSI>VLSI(B)SSI>MSI(C)LSI>SSI(D)VLSI>LSI。
2.已知二極體之熱當電壓VT=25mV,順向直流工作點電壓V??=0.7V、I??=5mA,試求交流工作點電阻rd=?(A)30Ω(B)15Ω(C)10Ω(D)5Ω。
3.下列何者為理想二極體接逆向偏壓時的等效?(A)電容(B)電感(C)電阻(D)斷路。
4.雙極性電晶體(BJT)之特性何者 有誤 (A)雙極性電晶體製造時,其半導體摻雜濃度大小為E極>B極>C極(B)寬度大小則為C極>E極>B極(C)B極的寬度大小約為電晶體總長度的1/150左右(D)BE接面空乏區面積大小為E極>B極。
5.若要得到一個不失真的放大,則電晶體放大器的直流偏壓工作點應在直流負載線的何處?(A)最上方(B)中點(C)最下方(D)直流偏壓工作點的位置不會使輸出波形失真。
6.達靈頓放大器的電流增益約為?(A) β 1 β 2(B)√β 1 β 2(C) β 1+ β 2(D)。
7.積體電路中所採用的放大電路耦合型態為?(A)電容耦合(B)變壓耦合(C)直接耦合(D)電感耦合。
8.已知N通道空乏型MOSFET之夾止電壓=−1V,若、=1V、=1.5V,=4V則工作模式為何?(A)夾止飽和區模式(B)歐姆區模式(C)截止區模式(D)逆向主動區模式。
9.有關稽納二極體(zenerdiode)的敘述,以下何者 不正確 ?(A)可當作整流器(B)主要是操作於崩潰區(C)用於穩壓時,必須操作在順向偏壓下(D)可用於穩壓。
10.若將BJT作為信號放大元件,則BJT各接面之偏壓,何者正確?(A)B-E接面為順向偏壓,B-C接面為逆向偏壓(B)B-E接面為順向偏壓,B-C接面為順向偏壓(C)B-E接面為逆向偏壓,B-C接面為順向偏壓(D)B-E接面為逆向偏壓,B-C接面為逆向偏壓。
11.最基本的電流鏡(currentmirror)電路包括(A)2個電阻及1個BJT(B)2個BJT及1個電阻(C)2個BJT接成2個二極體(D)1個電阻及1個BJT。
12.以下有關BJT的敘述何者 有誤 ?(A)作為放大器使用時,是操作在作用區(activeregion)(B)作為開關時,是在它的截止與飽和兩個區工作(C)在飽和區時,B-E和B-C兩個接面都是反偏(D)在作用區時,B-E接面順偏,B-C接面反偏。
13.關於射極隨耦器之阻抗特性,以下敘述何者正確?(A)輸入阻抗低,輸出阻抗高(B)輸入阻抗高,輸出阻抗低(C)輸入阻抗及輸出阻抗皆高(D)輸入阻抗及輸出阻抗皆低。
14.如下圖所示電路,下列何者提供直流偏壓的負回授?(A)RB1(B)RB2(C)RC(D)RE。
15.當半波二倍壓電路之輸入電壓為50Hz,接上電阻為負載時,則其輸出電壓之漣波頻率為多少?(A)0Hz(B)50Hz(C)100Hz(D)150Hz。
16.如下圖所示電路,若輸入為方波,則其輸出應為何種波形?(A)突波(B)三角波(C)弦波(D)方波。
17.pnpBJT之端點電壓:=4.9V,=4.2V,=4.7V,請問BJT操作在何種模式?(A)作用區(B)截止區(C)飽和區(D)反向截止區。
18.以下何種放大器之電流增益近似為1?(A)共集極(B)共射極(C)共基極(D)共汲極。
19.如下圖所示電路,其中電阻的作用為以下何種回授電路?(A)電流正回授(B)電流負回授(C)電壓正回授(D)電壓負回授。
20.如下圖所示電路,若BJT操作於作用區,若電容C為無窮大,且忽略歐萊效應(Earlyeffect),則下列敘述何者正確?(A)之相位關係為反相(B)增大可降低電壓增益(C)增加電流I可提高電壓增益(D)提高Vcc可降低電壓增益。
21.關於場效電晶體(FET)放大電路的電氣特性,下列敘述何者正確?(A)共汲極放大電路的輸入電壓與輸出電壓之相位同相(B)共汲極放大電路的輸入阻抗很低,非常適合作阻抗匹配(C)共汲極放大電路的電壓增益很高,非常適合作電壓放大(D)共閘極放大電路的頻率響應不佳,只適合作低頻放大。
22.BJT差動放大器的E極共接點通常會加入一定電流源,其主要作用為何?(A)提高共模拒斥比(CMRR)(B)降低輸入電阻(C)提高電流增益(D)增加頻寬。
23.以電阻R、電容C及運算放大器組成一個無穩態多諧振盪器,下列敘述何者 有誤 ?(A)運算放大器之輸出電壓為脈波(B)輸出電壓有2種位準(C)電容C上的電壓近似三角波(D)輸出電壓與輸入電壓振幅有關。
24.如下圖所示電路,若運算放大器為理想特性,則下列敘述何者 有錯 ?(A)波形為三角波(B)此電路可產生週期性信號(C)電容C之電壓波形近似三角波(D)之頻率可由電阻或電容決定。
25.關於史密特觸發器(SchmittTrigger)的敘述,下列何者 錯誤 ?(A)屬於一種比較器(B)可消除雜訊干擾(C)利用負回授技術(D)具有2個臨界值。
26.FET的直流偏壓工作點可決定何種參數值?(A)k(B)(C)(D)。
27.理想OPA作為放大器使用時,應外加何種電路?(A)穩壓電路(B)箝位電路(C)正回授電路(D)負回授電路。
28.下列何者非電壓隨耦器之特性?(A)電壓增益為1(B)輸出與輸入同相(C)反相端接地(D)沒有回授電阻。
29.下列IC何者可以組成施密特振盪電路?(A)uA741(B)ADC0804(C)DAC0800(D)SN7493。
30.茲將P型半導體材料與N型半導體材料做接合,關於P-N接面所發生的物理現象下列敘述何者 錯誤 ?(A)在P型區“電洞”會往N型區擴散(B)在N型區“電子”會往P型區擴散(C)漂移電流方向與擴散電流方向相同(D)空乏區(depletionarea)中沒有任何載子。
31.一個50Hz的交流電壓經全波整流後,負載上之電壓波形頻率為何?(A)50Hz(B)100Hz(C)120Hz(D)180Hz。
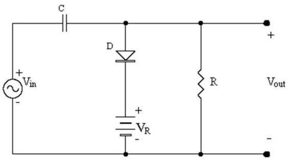
32.當輸入訊號有關下圖電路之敘述何者 有誤 ?(A)為加偏壓之下箝位電路(B)輸入為正半週時,電容放電(C)若放電時間常數遠大於輸入週期,(D)在理想狀態下,當輸入訊號為5sin(2π60t)時,輸出電壓範圍為−10+5sin(2π60t)~5sin(2π60t)。
33.關於倍壓電路的敘述何者 為非 ?(A)可分成半波倍壓與全波倍壓兩類(B)半波二倍壓電路中,電路達到穩定輸出兩倍電壓所耗的時間與電容值密切相關(C)n倍的倍壓電路,至少需要n+1個二極體與n個電容(D)理想全波倍壓電路,輸入信號經過0.75個週期後,輸出即可達到2倍壓輸出。
34.雙極性接面電晶體做放大器使用時,下面論述何者 有誤 ?(A)共基極組態的電流增益大於1(B)共射極組態的電流增益大於1(C)共集極組態的電流增益大於1(D)調整輸出電阻與輸入電阻的比值可使共基極組態的電壓增益大於1。
35.BJT電晶體的特性參數在溫度升高時會出現改變,下面敘述何者 為非 ?(A)集極偏壓電流開始增加(B)VC?開始減小(C)直流工作點Q往截止區移動(D)BJT電晶體的β值開始增加。
36.如下圖所示=10V,則FET的消耗功率為?(A)12.5mW(B)25mW(C)30mW(D)35mW。
37.下圖電路的轉移曲線為何?(A)(B)(C)(D)
38.下列有關雙極性接面電晶體特性曲線何者 錯誤 ?(A)集極輸出特性曲線表示的是之間的關係(B)基極輸入特性曲線表示的是之間的關係(C)若輸出電壓下降至約0.2V時,電晶體即有可能進入飽和區(D)當下降至約為0mA時,電晶體就會進入截止狀態。
39.雙極性接面電晶體做放大器使用時,下列敘述何者 錯誤 ?(A)B極不能當作輸出端(B)E極不能當作輸入端(C)C極不能當作輸入端(D)B極能當作輸入端。
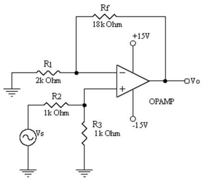
40.如下圖電路,若=4,試求輸出電壓(A)25V(B)20V(C)15V(D)10V。
41.當一個脈波輸入至OPA,其V?在0.5??內由-1V升至+9V,則其變動率等於?(A)6.75(B)9(C)12(D)20V⁄??。
42.下列有關石英晶體及石英晶體振盪器的敘述,何者 錯誤 ?(A)石英晶體具有壓電效應特性(B)石英晶體厚度愈薄,振動頻率愈低(C)振盪頻率穩定(D)振盪頻率精準。
43.關於BJT放大器偏壓電路之作用,下列敘述何者 有誤 ?(A)可提高電壓增益(B)輸入信號之附加直流準位(C)為求適當之工作點(D)防止輸入信號被整流。
44.下列敘述中,何者是共射極放大器之高頻響應較差的主因?(A)歐萊效應(Earlyeffect)(B)通道長度調變(channellengthmodulationeffect)(C)溫度效應(temperatureeffect)(D)米勒效應(Millereffect)。
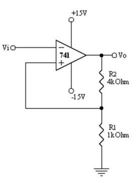
45.如圖所示之運算放大器組成的施密特振盪器,其R1電阻上的壓降可能為?(A)6V(B)5V(C)4V(D)3V。
46.以下有關場效電晶體(FET)之敘述,何者 有誤 ?(A)場效電晶體(FET)只有多數載子移動(B)輸入阻抗極高(C)場效電晶體(FET)適合用在積體電路設計(D)場效電晶體(FET)屬於電流控制元件。
47.如下圖所示電路,其中Q1與Q2之特性匹配,參數=1V,K=100μA/V2,若輸入信號為一峰值5V之弦波,則其輸出信號之最大峰值為(A)2V(B)3V(C)4V(D)5V。
48.若在一差動放大器輸入10mV/10kHz的差模信號,及1V/120Hz的共模信號,而在差動放大器輸出端產生10V/10kHz及100mV/120Hz的信號成份,則此差動放大器之共模拒斥比(CMRR)為多少dB?(A)70dB(B)80dB(C)90dB(D)100dB。
49.如下圖所示電路,其電路名稱為(A)指數放大器(B)對數放大器(C)精密整流器(D)快速整流器。
50.有一RC相移振盪器中,若放大器之轉移函數是10∠173°則其RC相移網路之轉移函數為(A)2π∠-173°(B)2π∠360°(C)-1∠360°(D)0.1∠187°。