阿摩線上測驗 登入

113年 - 113 專技高考_建築師:建築計畫與設計#123785

科目:建築計畫與設計 | 年份:113年 | 選擇題數:0 | 申論題數:3

試卷資訊

所屬科目:建築計畫與設計

選擇題 (0)

申論題 (3)

一、題旨:
臺灣 65 歲以上高齡人口迄 113 年中成長為 441.6 萬人,全臺近 3 分之 1 縣市步入超高齡社會。上有老、下有小的青壯年世代負擔比過去更為沉重,常見平均每 2 個工作人口就要照顧 1 名長幼。少子化、高齡化人口結構使勞動力不足,經濟發展受到嚴峻考驗,而照顧者承受過度壓力則威脅了身心健康,長久以來形成國安危機,是先進國家面臨的共同課題。因應人口結構變化,政府編列預算在 114 年長照基金將達新臺幣879 億元,進行長照服務給付及支付,和包含日間照顧中心資源佈建。服務機構的設置分成 A、B、C 三級,A 級每一鄉鎮市區 1 個、B 級每一個國中學區 1 個、C 級則是每三個村里 1 個。
「日照中心」是一種提供白天照護服務的長照機構,屬於政府長照2.0 社區照顧的一環。在實務上各種創新照顧服務模式如雨後春筍發展,幫助失智失能者強化認知及生活獨立功能、維持有尊嚴的生活品質,並減少照護者的重擔,達到「安心托老、在地老化」的目標。
二、題目:長者日間照顧中心
(一)活動模式概述
本案以 65 歲以上失能、輕微失智長者為服務對象。日照中心的服務時間從早上八點到下午四、五點,傍晚由家人或交通車接送回家,就像是「長輩的幼兒園」。透過發展多樣化的生活照護服務,促進長輩們的生活自立能力以延緩退化,持續積極融入社會。服務內容包含:
1.生活基本照顧服務,含復健/用藥/護理/沐浴,與自立生活訓練。
2.營養餐食服務,含午餐及點心。
3.促進長輩活動及社交能力的健康促進、文康休閒等活動。
4.從住家到日照中心的交通接送服務。
5.家屬指導與諮詢、長照資源轉介服務。
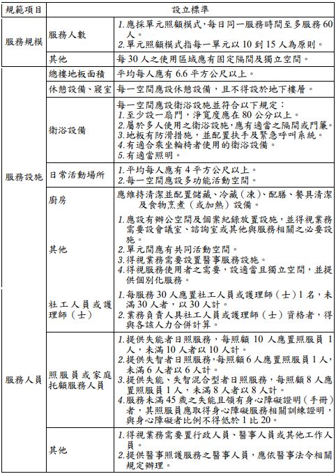
(二)設立標準摘要
衛生福利部發布的日照中心「長期照顧服務機構設立標準」如下。

三、基地:
基地位於臺灣南部某城市的老舊住宅區內,地勢平緩,四周多為二至四層建築物。西側鄰近公園,西南側 430 公尺處有中學,東北側 150公尺處有市場用地。面前道路店鋪林立而交通繁忙,北、東、南側巷弄綠蔭扶疏但汽、機車混雜停車。屬於熱帶季風氣候,夏季吹南風、冬季吹北風,四季溫暖潮濕;平均溫度約攝氏 22 度至 29 度之間;春季濕度約在70%至 80%之間,降雨量較多,平均約 100 毫米/月。
1.基地面積:約 36 及 46 m✖60 m,詳附圖。
2.使用分區:第五種住宅區。
3.計畫道路:詳附圖,西側 15 m,北、東、南側各為 8 m。
4.允建面積:法定建蔽率為 60%、容積率為 210%。
5.停車數量:依樓地板面積檢討,H1 用途(住)每 150 m2設一輛汽車,每 100 m2 設一輛機車;G2 及 G3 用途(店)每 150 m2 設一輛汽車,每 50 m2設一輛機車。

四、建築計畫:(30 分)
相關空間需求如下,並依據前述題旨、題目、及基地特性,詳述相關設計說明。
(一)日照中心
1.多功能活動空間(例如單元團體活動、體適能訓練、支持團體聯誼 性活動等),兼用餐空間、多用途使用空間、遊走迴廊,採單元照顧 模式,同一服務時間至多服務 60 人/日。
2.群體共用午休區,及二人型(最多 16 人)獨立午休兼起居室。
3.開放式廚房,配備中島式檯面。
4.休閒空間,例如泡腳池、園藝區、牌棋藝區等。
5.會客接待等候空間。
6.諮詢洽談室,約 12 m2 /間。
7.浴廁空間:至少滿足。
女廁 坐式馬桶✖8、洗手台✖4,
男廁 坐式馬桶✖4、小便斗✖4、洗手台✖4,
無障礙廁所及淋浴間 坐式馬桶✖4、洗手台✖4、淋浴設備✖4。
8.行政辦公室,12 人。
9.課程道具、午休折疊床、棉被收納櫃空間。
10.個人物品置放區。
11.其他室外或半戶外休閒空間。
(二)其他住宅區允許用途
1.社區交誼空間,約 120 m2
2.社區關懷據點,至少 30 m2
3.照顧服務職能訓練機構及就業輔導工作坊數間,共約 600 m2
以下僅需設計量體,表達單元與公共設施關係,不需說明各單元內的房數、室內隔間。
4.集合住宅。
5.復健診所、藥局、輔具商店、超商、簡餐餐廳、咖啡廳等店鋪;前 述各店鋪屬商業性質者不得超過 500 m2,且屬飲食性質者不得超過 300 m2
(三)公共設施:共用門廳、樓電梯、機房、汽機車停車、卸貨臨停等。
(四)請以簡圖及文字說明基地分析、空間需求表、設計意圖、環境永續理念、無障礙設施、避難救災計畫,及自行假設經營方式並概述管理機制等。