阿摩線上測驗
登入
首頁
>
技檢◆室內配線(屋內線路裝修)-丙級
> 114年 - 00700 室內配線─屋內線路裝修 丙級 工作項目 18:檢查與故障排除 1-27(2025/10/07 更新)#131808
114年 - 00700 室內配線─屋內線路裝修 丙級 工作項目 18:檢查與故障排除 1-27(2025/10/07 更新)#131808
科目:
技檢◆室內配線(屋內線路裝修)-丙級 |
年份:
114年 |
選擇題數:
27 |
申論題數:
0
試卷資訊
所屬科目:
技檢◆室內配線(屋內線路裝修)-丙級
選擇題 (27)
1. 有一公寓採用二組雙浮球液面控制器控制自來水,若各用戶發現水龍頭沒有水,而水源又滿水位且抽水機正常時,下列何者原因較不可能 (A)水塔雙浮球液面控制器故障 (B)電磁開關積熱電驛跳脫 (C)馬達故障或 NFB 跳脫 (D)馬達未接地 。
2. 新裝設之無熔線開關 ON 後立即跳脫,其可能原因之一為下列何種現象?(A)逆相 (B)短路 (C)過載 (D)欠相 。
3. 交流 110 伏抽水機送電後馬達不轉而發燙,其不可能的原因為 (A)起動線圈及運轉線圈均斷線 (B)起動線圈斷線 (C)運轉線圈斷線 (D)馬達之軸承機械故障 。
4. 單相分相式感應電動機欲改變旋轉方向,可改變其 (A)電源兩線端接線 (B)起動線圈兩線端接線 (C)電源電壓 (D)電源頻率 。
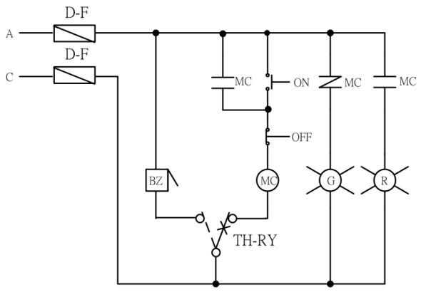
5. 如下圖電路所示,在器具皆正常下,當積熱電驛動作時,蜂鳴器(BZ)不響,其可能故障原因之一為
(A)積熱電驛接線錯誤 (B)電磁接觸器線圈接錯(C)按鈕開關接錯 (D)按鈕開關無自保持 。
6. 兩處位置控制一台電動機時,按鈕開關與自保持接點之關係為 (A)OFF 接點與自保持接點串聯,ON 接點與自保持接點並聯 (B)OFF 與 ON 接點皆與自保持接點串聯 (C)OFF 與 ON 接點皆與自保持接點並聯 (D)OFF 接點與自保持接點並聯,ON 接點與自保持接點串聯 。
7. 電動機使用電磁開關作正逆轉控制要有互鎖功能,其主要目的在 (A)防止主電路短路 (B)防止過載 (C)防止接點接觸不良 (D)接線方便 。
8. 如下圖電路所示,電路中所能產生之動作為
(A)能 ON,不能 OFF (B)寸動控制 (C)能 OFF,不能 ON (D)能 ON,能 OFF 。
9. 變壓器一次及二次線圈分別為 300 匝及 150 匝,如二次側在無載時測得的電壓為 110 伏,則一次側電源電壓應為多少伏? (A)55 (B)110 (C)220 (D)380 。
10. 三相感應電動機如將三相電源任意更換二條則 (A)速度增加 (B)轉矩增加 (C)轉向相反 (D)速度減慢 。
11. 如下圖所示,電路利用三用電表作靜態測試,當按下 ON 按鈕時,若電路接線正確,其所量測電阻值應
(A)減少 (B)增加 (C)不變 (D)不一定 。
12. 如下圖電路所示,按下按鈕開關 ON 後,則
(A)指示燈 G 亮 (B)指示燈 R 亮(C)X 激磁後,控制電路將短路 (D)指示燈 R 及 G 均不亮 。
13. 電動機控制電路中裝置積熱電驛的主要功能是為保護 (A)過電壓 (B)短路 (C)過載 (D)反相 。
14. 單相三線式供電系統中,A 相電流為 30 安,B 相電流為 25 安,A、B 相功率因數相同時,則中性線電流為多少安? (A)5 (B)25 (C)30 (D)55 。
15. 有三相三線式電源,使用兩只 CT 配合電流切換開關(AS)去測量一平衡三相負載時,R、T 相電流正常,切至 S 相時電流指示為零,但切至 OFF 時有電流,其可能原因為 (A)AS 之 R 相接錯 (B)AS 之 T 相接錯 (C)AS 回歸 CT端之接地點接錯 (D)電流表接錯 。
16. 單相三線式 110V/220V 配電線路維持平衡之目的為 (A)防止異常電壓 (B)減少線路壓降及損失 (C)改善功率因數 (D)減輕負載功率 。
17. 三相 220V△接線之感應電動機,欲接到三相 380V 電源時,應改接為何種接線? (A)V (B)Y (C)雙△ (D)雙 Y 。
18. 三相感應電動機作 Y-△起動時,起動電流約為全電壓直接起動之多少倍?(A)2 (B)3 (C)1/3 (D)6 。
19. 電動機因過載而使電磁開關跳脫,如欲重新啟動,則應 (A)重新再按 ON 即可 (B)先將積熱電驛復歸再按 ON 按鈕 (C)將積熱電驛復歸即可 (D)檢討過載原因並排除後,將積熱電驛復歸,再按下 ON 按鈕 。
20. 比流器其變流比為 300/5A,如其一次側電流為 180A 時,其二次側電流為多少 A? (A)2 (B)3 (C)3.5 (D)4 。
21. 如下圖電路所示,電路中所能產生之動作為
(A)能 ON,不能 OFF (B)寸動控制 (C)能 OFF,不能 ON (D)能 ON,能 OFF 。
22. 單相 110 V 的電燈分路,若採用單極(1P)無熔線開關作保護,則正確配線方式為 (A)被接地導線經過無熔線開關 (B)接地線經過無熔線開關 (C)非接地導線經過無熔線開關 (D)被接地導線、非接地導線或接地線任意選擇其中一條經過無熔線開關 。
23. 無熔線開關 ( NFB ) 的框架容量 ( AF )、跳脫容量 ( AT )、啟斷容量( IC ),三者之間的大小關係,下列敘述何者正確? (A)啟斷容量大於框架容量,但小於跳脫容量 (B)啟斷容量大於框架容量,且大於跳脫容量 (C)啟斷容量小於框架容量,且小於跳脫容量 (D)啟斷容量小於框架容量,但大於跳脫容量 。
24. 通常在廚房專用插座分路加裝漏電斷路器,是因為它具有下列何種主要功能? (A)檢出過電流故障,完成跳脫以隔離故障點 (B)檢出斷線故障,完成跳脫以隔離故障點 (C)檢出短路故障,完成跳脫以隔離故障點 (D)檢出接地故障,完成跳脫以隔離故障點 。
25. 低壓三相鼠籠式感應電動機,如採全壓啟動時,電流為 60A,若用Y-△起動器起動,則起動電流變為 (A)120A (B)100A (C)60A (D)20A 。
26. 下列何種是屬於無接觸且仍動作之開關,一般作為信號檢出用? (A)限制開關 (B)微動開關 (C)光電開關 (D)按鈕開關 。
27. A 電力電驛,B 電晶體,C 固態電驛,請問以上三個電驛動作速度由快到慢排列為何? (A)ABC (B)BCA (C)BAC (D)CBA 。
申論題 (0)
相關試卷
114年 - 114-3 全國技術士技能檢定學科_丙級:00700 室內配線─屋內線路裝修#137559
114年 · #137559
114年 - 00700 室內配線─屋內線路裝修 丙級 工作項目 19:用電法規之認識 1-20(2025/10/07 更新)#131809
114年 · #131809
114年 - 00700 室內配線─屋內線路裝修 丙級 工作項目 17:漏電保護裝置 1-35(2025/10/07 更新)#131807
114年 · #131807
114年 - 00700 室內配線─屋內線路裝修 丙級 工作項目 16:特別低壓工程 1-14(2025/10/07 更新)#131806
114年 · #131806
114年 - 00700 室內配線─屋內線路裝修 丙級 工作項目 15:接地工程及接戶線工程 1-41(2025/10/07 更新)#131805
114年 · #131805
114年 - 00700 室內配線─屋內線路裝修 丙級 工作項目 14:電容器裝置 1-25(2025/10/07 更新)#131804
114年 · #131804
114年 - 00700 室內配線─屋內線路裝修 丙級 工作項目 13:變壓器裝置 1-9(2025/10/07 更新)#131803
114年 · #131803
114年 - 00700 室內配線─屋內線路裝修 丙級 工作項目 12:電熱類裝置 1-23(2025/10/07 更新)#131802
114年 · #131802
114年 - 00700 室內配線─屋內線路裝修 丙級 工作項目 11:電動機裝置 1-67(2025/10/07 更新)#131801
114年 · #131801
114年 - 00700 室內配線─屋內線路裝修 丙級 工作項目 10:燈具、開關插座之裝置 1-34(2025/10/07 更新)#131800
114年 · #131800