所屬科目:技檢◆升降機裝修-乙級
(A)總平均功率為 800W (B)總視在功率為 600VA (C)總虛功率為 1000VAR (D)功率因數為 0.6 。
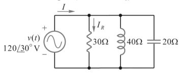
(A)電路之總導納 ,電路特性呈現電感性 (B)電路之總阻抗=14.4-j19.6Ω (C)電路之總電流為=5∠67°A(D)電阻電流為=3∠30°A
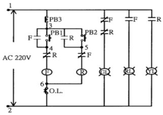
(A)1~2 (B)2~6 (C)3~4 (D)2~3 。
(A)(B) (C) (D)。
(A)此電路為正弦波產生器 (B)電路之正回授因數 (C)波形之週期和 R 成反比 (D)波形之週期和 C 成反比 。