所屬科目:電子學
一、圖一為增益 1000 的反相放大器,其輸入失調電壓(offset voltage, ) 為 4 mV,輸出飽和電位為±20 V。請說明在不產生輸出削波(output clipping)的情況下,其輸出端的直流失調電壓()和峰值正弦波 輸入訊號()是多少?若 R1 = 1 kΩ 且 R2 = 1 MΩ,求耦合電容 C 的值為何?以確保增益在低至 1 kHz 時大於 57 dB。
二、圖二為 BJT 放大器,假設電流源 I = 0.1 mA 採用 PNP 電晶體,其中 NPN 電晶體的 β = 100,爾利電壓(early voltage)() = 50 V;PNP 電晶體的 β = 50,|爾利電壓(early voltage)()| = 50 V,求輸入電阻 、 電晶體 Q1 的轉導值 、 放大器輸出電阻以及增益大小。
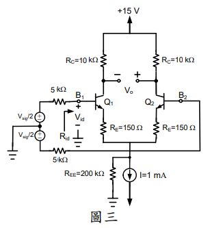
三、圖三 BJT 差動放大器,假設 NPN 電晶體的 β = 100,求輸入差分電阻 與電壓總增益 。
四、圖四為電壓回授放大器,假設 = 4 mA/V、= 10 kΩ、 R1 = 1 kΩ、R2 = 9 kΩ,求輸入電阻 、輸出電阻 以及輸出與輸入之電壓增益。
五、試以虛擬 NMOS ( pseudo-NMOS ) 邏輯電路實現布林函數 與 之電路圖,以及通道電晶體邏輯(PTL: pass transistor logic)電路方式實現布林函數Y = AB 與之電路圖。